amplificator de 400w

Totul despre electronica audio
methanol
Utilizator nou
Mesaje: 30
Membru din: Sâm Oct 01, 2011 10:24 am

amplificator de 400w

Mesaj necitit de methanol »

Un avantaj al acestui amplificator realizat cu MOSFET il prezinta faptul ca adaugand 7 perechi de tranzistoare puterea de iesire ajunge de la 400 w la 8oow.Dar ne vom limita astazi la 400w.

Specificatii tehnice

Tensiunea de alimentare dubla 70v cc
Curentul consumat la putere maxima apx.8A
Putera debitata pe 8 ohmi 200w
Putera debitata pe 4 ohmi 400w
Distorsiuni 0,005%
Banda de frecvente reprodusa 20hz-20khz
Semnal de intrare 1,2v


Cum functioneaza?

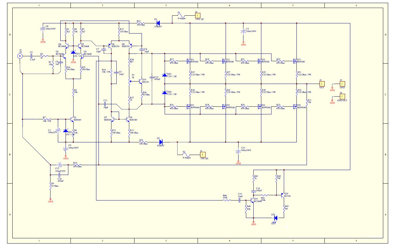
Primele 2 montaje determina functionare corecta a montajului dupa cum urmeaza:primul etaj este de tip diferentail,realizat cu Q2,Q3,R35,R36 cu sarcina cascod Q4,Q5,R4,si ZD2 ce furnizeaza 14 v in colectoarele Q4-Q5.Generatorul de curent constant de 1.5mA este realizat cu Q1,R8,ZD1 si C1.
Al doilea etaj este un amplificator diferential de tensiune format cu Q6,Q7,Q8,Q9,R14,15,12,13,C3,C7,C8 ca sarcina activa pentru primul grup de tranzistoare,astfel ca prin rezistanta R15 va trece apx.8ma.Restul de componente asigura compensarea de frecventa.Q10,R34,R37,R38,C12 formeaza etajul buffer si de polarizare stabila a portilor MOSFET.Din P1 se regleaza biasul.
Transformatorul este recomandat sa fie torodial de 600w cu 2 infasurari de 50v.Puntea redresoare 35 A,iar filtrajul cel putin 2x10.000 uf.Tranzistorul Q10 se monteaza pe acelasi radiator al MOSFET-urilor.
Punnrea in functiune:
Se cupleaza o rezistenta de 10 ohmi de pe iesirea si pe dz3,ocolind astfel etajul final in caz ca nu ceva nu functioneza corect.Masurati tensiunile urmatoare:
R3,R5 ~1.6v
R15 ~1 v
R12,R13 ~500mv
R8~14,6v
Dupa masurare se intrerupe alimentarea si se inlatura rezistenta de 10 ohmi.

Reglarea biasului

Pentru o buna functionare a amplificatorului este necesar sa reglam curentul de mers in gol,lucru care se realizeaza din P1.Cel mai simplu este asa:p1 trebuie sa fie dat la minim,intrarea sa fie in scurt si iesirea in “aer”, dupa care se pune voltmetru pe una din rezistentele de 0.22ohmi,rotind din trimer pana cand va indica o tensiune mica 5…10 mv.Se masoara tensiunea pe toate rezistentele de 0,22ohmi si ne oprim pe cea care arata cea mai mare tensiune,pe care o vom folosi in continuare ca “etalon” pentru restul.Tensiunea pe aceea rezistenta trebuie sa fie in jur de 14-17 mv,dupa care se lasa sub functiune vro juma`de ora dupa care se fac ajustarile necesare,recomandabil a fi sa NU se lase nesupraveghet montajul pentru a nu se ambala termic!Mai jos aveti schema si documentatia tehnica pusa la dispozitie de Anthony E Holton.Spor la treaba!

schema tehnica aici
Fişiere ataşate
av400.JPG
Daca ceva functioneaza, nu-i bine sa-l repari.(Edward A. Murphy)
adrian
Utilizator nou
Mesaje: 53
Membru din: Dum Sep 18, 2011 6:44 pm
Localitate: Bucuresti

Re: amplificator de 400w

Mesaj necitit de adrian »

Te rog sa pui si cablajul daca il ai.
methanol
Utilizator nou
Mesaje: 30
Membru din: Sâm Oct 01, 2011 10:24 am

Re: amplificator de 400w

Mesaj necitit de methanol »

adrian scrie:Te rog sa pui si cablajul daca il ai.



verifica arhiva rar postata!
Daca ceva functioneaza, nu-i bine sa-l repari.(Edward A. Murphy)
Scrie răspuns