defect tv color marca provision 2164T

Comunitatea depanatorilor TV incepatori sau avansati
ionutz1985
Mester
Mesaje: 190
Membru din: Mar Noi 15, 2011 10:19 pm

defect tv color marca provision 2164T

Mesaj necitit de ionutz1985 »

bunaseara tuturor
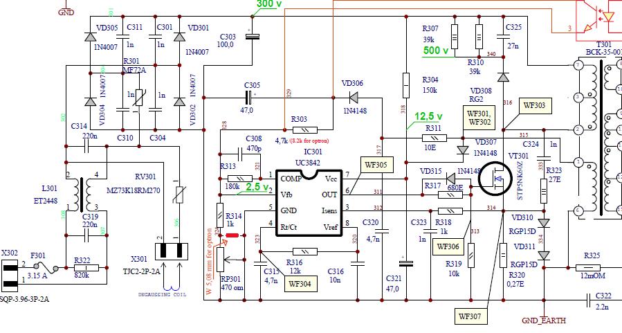
am o problema la acest tv color cu chassisul T2P03 sursa defecta. am gasit urmatoarele diode vd301 vd305 facute sarma si fetul tot sarma. leam schimbat dar lea ars din nou acele diode. dar tanzistorul a scapat ce ar putea sa mai fiie ? sa fiie ic 301?
Avatar utilizator
PETRE
Site Admin
Mesaje: 4187
Membru din: Sâm Iun 18, 2011 8:38 pm

Re: defect tv color marca provision 2164T

Mesaj necitit de PETRE »

De regula se schimba toate cele patru diode din puntea redresoare. Pune bec in locul sigurantei....cand totul este in regula becul trebuie sa fie stins si sa ai tensiuni in secundar corecte cu tv-ul in st-by. Daca a fost ars FET-ul trebuie sa verifici tot in jurul lui. Nu este exclus sa fie si integratul dar mai intai trebuie sa ai 300v pe C303, cu FET-ul montat, R317, R319, R320 bune. Daca R317 a fost arsa, iti trebuie sigur alt integrat.
Fişiere ataşate
sursa tv2kr.JPG
Scrie răspuns