Samsung LE23R71B POWER SUPPLY BN96-03642A nu porneste

Comunitatea depanatorilor TV incepatori sau avansati
pitone
Utilizator nou
Mesaje: 16
Membru din: Dum Noi 27, 2011 12:51 am

Samsung LE23R71B POWER SUPPLY BN96-03642A nu porneste

Mesaj necitit de pitone »

LE23R71B POWER SUPPLY BN96-03642A nu este stabil in stand by, ledul clipeste mereu. Astept solutii daca stie cineva sa pot repara sursa sau e cazul sa cumpar alta sursa. Multumesc.
Avatar utilizator
PETRE
Site Admin
Mesaje: 4187
Membru din: Sâm Iun 18, 2011 8:38 pm

Re: Samsung LE23R71B POWER SUPPLY BN96-03642A nu porneste

Mesaj necitit de PETRE »

Prima data verifica cu ESR-metru electroloiticii din sursa. Daca nu ai (trebuie sa-ti faci rost) schimba-i pe toti. Sursa produce ceva tensiuni?
Schema se poate descarca de aici:http://elektrotanya.com/samsung_gbu23he ... nload.html
Dupa ce se deschide pagina, astepti cateva secunde si dai clik pe "Get manual" undeva in partea dreapta jos.
pitone
Utilizator nou
Mesaje: 16
Membru din: Dum Noi 27, 2011 12:51 am

Re: Samsung LE23R71B POWER SUPPLY BN96-03642A nu porneste

Mesaj necitit de pitone »

ADMIN scrie:Prima data verifica cu ESR-metru electroloiticii din sursa. Daca nu ai (trebuie sa-ti faci rost) schimba-i pe toti. Sursa produce ceva tensiuni?
Schema se poate descarca de aici:http://elektrotanya.com/samsung_gbu23he ... nload.html
Dupa ce se deschide pagina, astepti cateva secunde si dai clik pe "Get manual" undeva in partea dreapta jos.

In primele verificari am gasit doar cei doi condensatori (Carli - culoare galbena) la intrare pe 220v unul pe care scrie asa .22K275V-x2 si unul .33K275V-x2 condensatori cu valorile zic eu 220 nf si 330 nf daca am dreptate. La masurare in loc de 220 nf avea 105 nf si cel de 330 nf 4 nf. Clar amandoi sunt de aruncat. Acum pun intrebarea - Pot pune alti condensatori cu valorile respective 220nf si 330nf de poliester sau trebuie neaparat condensatori ca acestia din clasa X2 cum scrie pe ei, pentru ca am pus condensatori normali rosii fara x2 pe ei si niciun rezultat. Ledul din fata cel de stand by palpaie in continuare.
Avatar utilizator
PETRE
Site Admin
Mesaje: 4187
Membru din: Sâm Iun 18, 2011 8:38 pm

Re: Samsung LE23R71B POWER SUPPLY BN96-03642A nu porneste

Mesaj necitit de PETRE »

Nu este din ei, acestia sunt de curent alternativ, se pot inlocui numai cu identici, iar rolul lor este de filtraj al tensiunii contra unor perturbatii ca pot aparea in retea (ex. perturbatii produse de o bormasina, flex, o rasnita de cafea etc.). Tv-ul merge foarte bine si fara ei.
Problema trebuie cautata la condensatorii electrolitici cu capacitati intre 1 si 1000uF sau chiar mai mult.
pitone
Utilizator nou
Mesaje: 16
Membru din: Dum Noi 27, 2011 12:51 am

Re: Samsung LE23R71B POWER SUPPLY BN96-03642A nu porneste

Mesaj necitit de pitone »

ADMIN scrie:Nu este din ei, acestia sunt de curent alternativ, se pot inlocui numai cu identici, iar rolul lor este de filtraj al tensiunii contra unor perturbatii ca pot aparea in retea (ex. perturbatii produse de o bormasina, flex, o rasnita de cafea etc.). Tv-ul merge foarte bine si fara ei.
Problema trebuie cautata la condensatorii electrolitici cu capacitati intre 1 si 1000uF sau chiar mai mult.

Da din ce am mai citit la sursele puse pe samsung daca condensatorii nu au valorile reale nu va merge niciodata. ESR nu am de unde sa gasesc, vad ca sunt destul de scumpe.
Avatar utilizator
PETRE
Site Admin
Mesaje: 4187
Membru din: Sâm Iun 18, 2011 8:38 pm

Re: Samsung LE23R71B POWER SUPPLY BN96-03642A nu porneste

Mesaj necitit de PETRE »

Cam greu de reparat fara un astfel de aparat dar nu imposibil.
Trebuie dati pe rad afara din montaj si cu un ohmetru analogic (cu ac) pe scala x1Kohm se masoara timpul de descarcare prin comparatie cu niste condensatori noi.
Avantajul ESR-metrului este acela ca acesti condensatori sunt verificati in montaj dar atentie, cele digitale necesita sa fie descatcati condensatorii.
Eu personal am unul analogic care se poate construi in regim propriu. Poate fi vazut aici: http://powerforum.ro/viewtopic.php?f=28&t=72
pitone
Utilizator nou
Mesaje: 16
Membru din: Dum Noi 27, 2011 12:51 am

Re: Samsung LE23R71B POWER SUPPLY BN96-03642A nu porneste

Mesaj necitit de pitone »

ADMIN scrie:Cam greu de reparat fara un astfel de aparat dar nu imposibil.
Trebuie dati pe rad afara din montaj si cu un ohmetru analogic (cu ac) pe scala x1Kohm se masoara timpul de descarcare prin comparatie cu niste condensatori noi.
Avantajul ESR-metrului este acela ca acesti condensatori sunt verificati in montaj dar atentie, cele digitale necesita sa fie descatcati condensatorii.
Eu personal am unul analogic care se poate construi in regim propriu. Poate fi vazut aici: http://powerforum.ro/viewtopic.php?f=28&t=72

Un capacimetru nu mi-ar fi de ajutor???
petre67

Re: Samsung LE23R71B POWER SUPPLY BN96-03642A nu porneste

Mesaj necitit de petre67 »

Este foarte bun, dar condensatorii trebuiesc scosi din montaj si trebuie sa aiba o valoare cat de cat apropiata de cea marcata pe ei. Atentie la polaritate cand ii montezi inapoi.
pitone
Utilizator nou
Mesaje: 16
Membru din: Dum Noi 27, 2011 12:51 am

Re: Samsung LE23R71B POWER SUPPLY BN96-03642A nu porneste

Mesaj necitit de pitone »

petre67 scrie:Este foarte bun, dar condensatorii trebuiesc scosi din montaj si trebuie sa aiba o valoare cat de cat apropiata de cea marcata pe ei. Atentie la polaritate cand ii montezi inapoi.

Ok multumesc, solutia capacimetru se rezolva mai stiu ca trebuie scurtcircuitati inainte de masurare pe capacimetru. Stiu multe dar sursele astea de lcd uri ma omoara sincer dar totodata imi si plac sa le pun la punct.
pitone
Utilizator nou
Mesaje: 16
Membru din: Dum Noi 27, 2011 12:51 am

Re: Samsung LE23R71B POWER SUPPLY BN96-03642A nu porneste

Mesaj necitit de pitone »

Am verificat toti condensatorii, tensiunea de 5,4 V este de fapt 2,6 V la masurare. Ledul se aprinde lung o data apoi clipeste scurt o data si face o pauza dupa care se reia ciclul. Ce sugestii imi dati sa pot rezolva tensiunea de 5 V. Multumesc.
petre67

Re: Samsung LE23R71B POWER SUPPLY BN96-03642A nu porneste

Mesaj necitit de petre67 »

Dar celelalte tesiuni produse de sursa sunt bune?
pitone
Utilizator nou
Mesaje: 16
Membru din: Dum Noi 27, 2011 12:51 am

Re: Samsung LE23R71B POWER SUPPLY BN96-03642A nu porneste

Mesaj necitit de pitone »

petre67 scrie:Dar celelalte tesiuni produse de sursa sunt bune?

doar 2.5 v pe tensiunea de 5,4v - 2,5v pe tensiunea de 24 v si 3 volti pe tensiunea de 12-13 V.

Condensatorii electrolitici i-am scos pe rand si verificati toti par ok la masuratori. Diodele la fel sunt ok. Eu banuiesc integratul F9222L sa imi faca probleme.


Atata timp cat tensiunea de 5 v nu exista nici nu porneste.
petre67

Re: Samsung LE23R71B POWER SUPPLY BN96-03642A nu porneste

Mesaj necitit de petre67 »

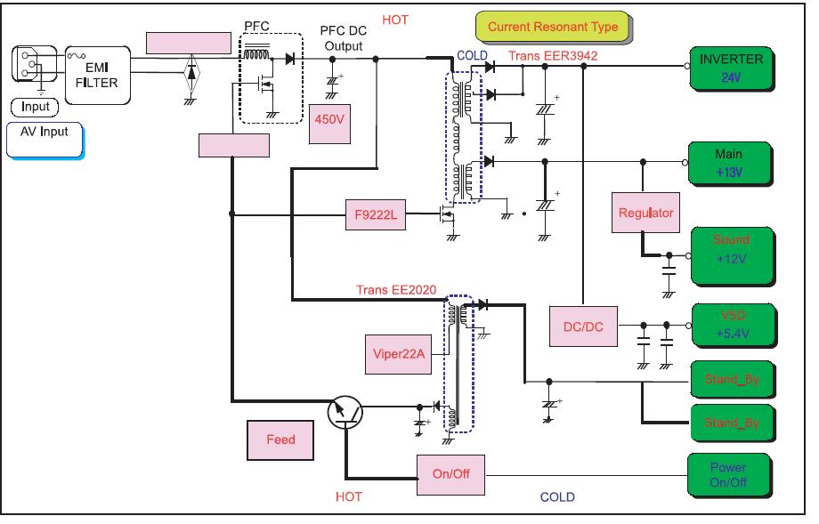
Vad ca schema sursei lipseste din manual dar atasez schema bloc care poate fi o sursa de inspiratie.
Trebuie vazut daca sursa de stand-by functioneaza corect si daca la pinul on/off ajunge comanda, deasemeni trebuie urmarita tensiunea in emitorul tranzistorului atunci cand dam on/off.
Este posibil ca F9222L sa nu se alimenteze sau sa nu primeasca comanda corect si rezultatul poate fi reducerea tensiunilor produse de sursa.
Fişiere ataşate
Sursa bloc.JPG
pitone
Utilizator nou
Mesaje: 16
Membru din: Dum Noi 27, 2011 12:51 am

Re: Samsung LE23R71B POWER SUPPLY BN96-03642A nu porneste

Mesaj necitit de pitone »

Azi a sosit integratul din Taiwan F9222L l-am pus pe placa si nici nu am apucat sa testez tensiunile ca ledul de stand by a ramas aprins am dat power si totul merge perfect. Multumesc tuturor pentru sugestii si topic inchis.(pt admin)
Încuiat