O problema la sasiul:11AK30A14

Comunitatea depanatorilor TV incepatori sau avansati
gigi56
Mester
Mesaje: 109
Membru din: Sâm Dec 07, 2013 2:55 pm

O problema la sasiul:11AK30A14

Mesaj necitit de gigi56 »

Buna ziua,
Am o problema la acest sasiu ,si este in felul urmator :
La apasare butonul de la retea ledul rosu se aprinde, si dau comanda ledul rosu trece pentru o secunda in verde semnalizand si revine in rosu.
-am dat finalul linii jos si am montat un bec de 60w in C-M ,si cu MCR in montaj becul se aprinde normal ,si toate tensiunele sunt corecte .
- ledul verde semnalizeaza in verde rosu fara final linii sau bec montat.
- cu becul montat in C- M se apinde ,si cu MCR dat jos sunt 126v
-daca montez finalul linii si dau comanda ledul rosu trece in verde pentru o secunda si revine in st - by.
Va rog daca bine voiti sa ma ajutati la aceasta problema ,si unde poate fi problema ? sa pot rezolva ,sa fie problema la trafo linii ?
Va multumesc ,
Avatar utilizator
PETRE
Site Admin
Mesaje: 4187
Membru din: Sâm Iun 18, 2011 8:38 pm

Re: O problema la sasiul:11AK30A14

Mesaj necitit de PETRE »

Verifica alimentarea junglei cu 8V, inlocuieste C619 (se afla in divizorul capacitiv din colectorul final linii).
Nu mai folosi prescurtari gen C-M.
gaby508
Mester
Mesaje: 290
Membru din: Sâm Mar 28, 2015 11:32 am
Contact:

Re: O problema la sasiul:11AK30A14

Mesaj necitit de gaby508 »

Dupa cum am inteles eu din ce ai pus ca: "cu becu pus si mcr montat tv-ul se aprinde si tensiunile sunt bune" nu-ti mai ramane decat sa schimbi tz final linii si condensatorul din baza tranzistorului si vezi rezultatul.
Dacă planul A nu merge, stai calm! Alfabetul mai are încă 25 de litere.
gigi56
Mester
Mesaje: 109
Membru din: Sâm Dec 07, 2013 2:55 pm

Re: O problema la sasiul:11AK30A14

Mesaj necitit de gigi56 »

Am schimba C619 la prima verificare si fara rezultat,si tensiunea pe C 833 este de 7,94v ,iar tensiunea care se alimenteaza pocesorul de 8v nu stiu in ce pin sa masor pentru ca schema pe care o am de la sasiul 11AK30 nu se potriveste cu sasiul 11AK30A14.
O zi buna.
gigi56
Mester
Mesaje: 109
Membru din: Sâm Dec 07, 2013 2:55 pm

Re: O problema la sasiul:11AK30A14

Mesaj necitit de gigi56 »

Domnule gaby 508 am montat BU 808 original si fuctional si C613 schimbat, ledul rosu trece in verde pentu o secunda si apoi trece imediat in rosu si nu fuctioneaza.
Avatar utilizator
PETRE
Site Admin
Mesaje: 4187
Membru din: Sâm Iun 18, 2011 8:38 pm

Re: O problema la sasiul:11AK30A14

Mesaj necitit de PETRE »

Pe C833 trebuie sa ai 14v....schimba-l.
Procesorul de 8V? /6/ ....ai grija ce dracii spui!
Tensiunea de 8V este fabricata de stabilizatorul IC803 din tensiunea de 14V.
gigi56
Mester
Mesaje: 109
Membru din: Sâm Dec 07, 2013 2:55 pm

Re: O problema la sasiul:11AK30A14

Mesaj necitit de gigi56 »

In primul rand va rog frumos sa ma scuzati am gresit notatiea de pe placa , si da stabilizatorul e IC 803, pe C833 sunt 14,14 v ,si pe C839 sunt 7,94 v iar pe pinul 52 procesor pe D512 sunt 1,51 v.Aceste tensiuni sunt cu becul montat in colector si masa la final linii
Avatar utilizator
PETRE
Site Admin
Mesaje: 4187
Membru din: Sâm Iun 18, 2011 8:38 pm

Re: O problema la sasiul:11AK30A14

Mesaj necitit de PETRE »

Scoate becul ca nu mai este util, monteaza finalul linii.
Verifica prezenta tensiunii de 8V pe pinul 45 jungla. Daca este OK, mergi la etajul cadre si schimbi prima data D610 chiar daca da bine la masuratoare.
Avatar utilizator
ANDRASONI
moderator
Mesaje: 1325
Membru din: Mie Oct 12, 2011 11:33 am
Localitate: CLUJ-NAPOCA
Contact:

Re: O problema la sasiul:11AK30A14

Mesaj necitit de ANDRASONI »

Tubul este flat? Daca nu este flat, B+~126V este prea mare, verificati R817.
Presupun ca C826~C623 si C613 i-ati schimbat, nu?
Fişiere ataşate
11AK30A14.rar
(1.5 MiB) Descărcat de 335 ori
"In timp ce faptele sunt rigide,adevarul este flexibil."Edward A.Murphy
gigi56
Mester
Mesaje: 109
Membru din: Sâm Dec 07, 2013 2:55 pm

Re: O problema la sasiul:11AK30A14

Mesaj necitit de gigi56 »

Da tubul este flat ,si componetele mentionate de dvs sunt schimbate de la prima verificare,aceste schimbari de componete o fac de cate ori intalnasc acest TV cu sasiu 11AK30.
Va multumesc.
Avatar utilizator
PETRE
Site Admin
Mesaje: 4187
Membru din: Sâm Iun 18, 2011 8:38 pm

Re: O problema la sasiul:11AK30A14

Mesaj necitit de PETRE »

Descarca revista depanatorul nr.29 de aici: http://www.girlshare.ro/2136946.9
Vezi capitolul 11ak30. Sunt prezentate majoritatea defectelor acestui sasiu.
gaby508
Mester
Mesaje: 290
Membru din: Sâm Mar 28, 2015 11:32 am
Contact:

Re: O problema la sasiul:11AK30A14

Mesaj necitit de gaby508 »

Pe pinul 52 procesor ar trebui sa fie o tensiune de 3v, mai verifica stablizatorul de 5v.Bafta multa.
Dacă planul A nu merge, stai calm! Alfabetul mai are încă 25 de litere.
Avatar utilizator
PETRE
Site Admin
Mesaje: 4187
Membru din: Sâm Iun 18, 2011 8:38 pm

Re: O problema la sasiul:11AK30A14

Mesaj necitit de PETRE »

Nea Gigi s-a mutat pe alt forum unde-s unii mai destepti si acolo am aflat ca, cu MCR-ul scos ii pornesc liniile.
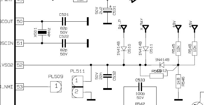
Treaba sta in felul urmator: problema este la pin52 procesor.
Trebuie sa ai neaparat prezente tensiunile de 8 si 5V inainte de R545 si respectiv R548. Daca aceasta conditie este indeplinita trebuie sa dai jos C532 si sa pui alt 22nF (eventual unul normal nu neaparat SMD). Am intalnit de doua ori pana acum acest defect....prima data m-am chinuit mult.
Monteaza inapoi MCR-ul, Nu mai incerca sa pornesti fara memorie....eventual pune una goala.
Succes.
Fişiere ataşate
pin52.JPG
gigi56
Mester
Mesaje: 109
Membru din: Sâm Dec 07, 2013 2:55 pm

Re: O problema la sasiul:11AK30A14

Mesaj necitit de gigi56 »

Domnule admin rog sa am scuzati sunt nebun de cap nu mai stiu ce sa ma fac cu acest sasiu ,am reparat sute de acste sasie, dar o asemenea problema nu am intalnit nu pot sa inteleg unde e buba .
- tensiunele cu MCR scos din montaj, si cu BU808 montat sunt corecte ,pe B+126v ,pe C833 14v , si pe C839 7,90v,iar cu MCR montat tensiunele de 14v si 8v sunt la jumate,iar cea de 5v este de 4,89v.
O zi buna
Avatar utilizator
PETRE
Site Admin
Mesaje: 4187
Membru din: Sâm Iun 18, 2011 8:38 pm

Re: O problema la sasiul:11AK30A14

Mesaj necitit de PETRE »

Tensiunile cu MCR-ul montat sunt foarte bune deoarece tv-ul este in st-by.
Credeam ca dai raspuns la solutia data de mine.
Si eu am reparat sute de astfel de sasie si nu am dat niciodata MCR-ul afara.
Încuiat