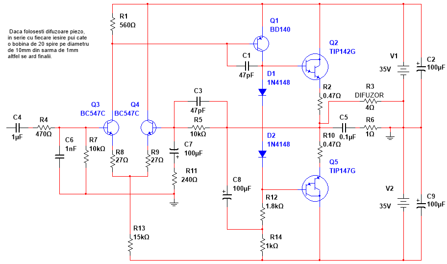
Vă supun atenției un amplificator simplu cu tranzistori finali darlington si alimentare simetrică. Scoate peste 100W in 4 ohmi si 50W in 8 ohmi. Simplu si eficient. Nu trebuie sa măsori nimic, nu trebuie sa reglezi nimic. Daca ai piese bune si le plantezi atent si fara greseală merge din prima. Cablajele din arhiva sunt la scara si se pot folosi direct. Dimensiunile cablajului stereo sunt de 100X50mm.
aceasta este schema:
Amplificator simplu
Re: Amplificator simplu
Da, merge bine il am construit de vreo trei ani nu ma "deranjat" cu nimic pana acum.
Dacă planul A nu merge, stai calm! Alfabetul mai are încă 25 de litere.