Corector de ton

Totul despre electronica audio
lion112
Utilizator nou
Mesaje: 4
Membru din: Mie Mai 09, 2012 10:31 pm
Localitate: Vaslui
Contact:

Corector de ton

Mesaj necitit de lion112 »

Buna seara.
Mi-am facut si eu un amplificator mic(acesta: http://1.bp.blogspot.com/-Ah3koH5NKLc/T ... LIFIER.jpg )
Se aude bine, dar ma gandeam sa imi fac si un corector de ton. Ce imi sugerati?
Ma gandeam la ceva cu un tda1524 dar din cate am citit nu ar fi cine stie ce si mai recomandat unul cu tranzistori.
Astept raspuns si o schema ceva.
Multumesc:)
Avatar utilizator
PETRE
Site Admin
Mesaje: 4187
Membru din: Sâm Iun 18, 2011 8:38 pm

Re: Corector de ton

Mesaj necitit de PETRE »

Eu as folosi ca sursa de semnal calculatorul, nemafiind nevoie de un corector de ton.....satarile de equalizer ale placii audio sunt mai mult decat suficiente.
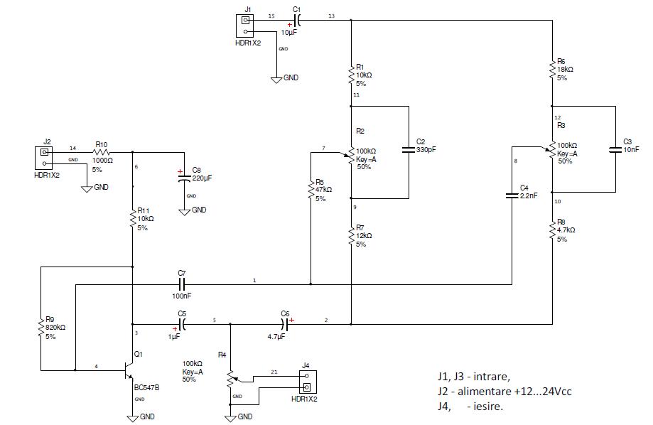
Iata totusi o schema simpla de corector de ton.
Fişiere ataşate
corector ton.JPG
leo 17
Utilizator nou
Mesaje: 33
Membru din: Lun Mar 03, 2014 6:18 pm

Re: Corector de ton

Mesaj necitit de leo 17 »

poti sa faci un corector de ton clasic baxendal apoi pui un preamplificator cu ba741 lm358 sau alte operationale si dupa corector reamplifici semnalul cu inca un preamplificator ...
harman37arun
Utilizator nou
Mesaje: 2
Membru din: Sâm Apr 28, 2012 8:50 am

Re: Corector de ton

Mesaj necitit de harman37arun »

Eu am facut cateva preamplificatoate cu tda1524 si am fost multumit de fidelitate...chiar suna bine dar sa fie cablajul bine realizat ..altfel ...pacat de timpul pierdut.
alexppk
Utilizator nou
Mesaje: 2
Membru din: Mar Mar 28, 2017 11:03 pm

Re: Corector de ton

Mesaj necitit de alexppk »

Salutare,

Cu ceva timp in urma am facut un corector cu tda1524, merge cum trebuie dar singura problema consta in faptul ca ai diafonie destul de mare intre canale..........mai bine mergi pe ' clasic', baxandall sau ceva cu OP-uri

Spor!
Scrie răspuns