Probleme statie tti

Drumuri bune Colegu!
bleortzclaudiu
Utilizator nou
Mesaje: 8
Membru din: Mie Ian 30, 2013 11:08 am

Probleme statie tti

Mesaj necitit de bleortzclaudiu »

Salut! Am o problema cu o statie marca tti TCB-770,am primit-o de la cineva nefunctionala(a instalat-o la un camion si a bagat-o la 24v si a prajit-o).intre timp eu iam schimbat condensatoaele si mege...problema e urmatoare;nu mai aud si nici sa vb nu pot,mentionez ca pe dilplay imi arata ca se vorbeste prin staii prin acele liniute asemanatoare cu cele de la volum,deci nu aud nimic si nici nu pot sa vb.acum ma tot intreb de la ce sa fie oare...e posibil sa fie de la microfon de la acea piesa rectiliniu sau cum de numeste ea...?cu respect /46/
Avatar utilizator
PETRE
Site Admin
Mesaje: 4187
Membru din: Sâm Iun 18, 2011 8:38 pm

Re: Probleme statie tti

Mesaj necitit de PETRE »

Dupa felul cum pui problema nu stiu daca te pot ajuta.
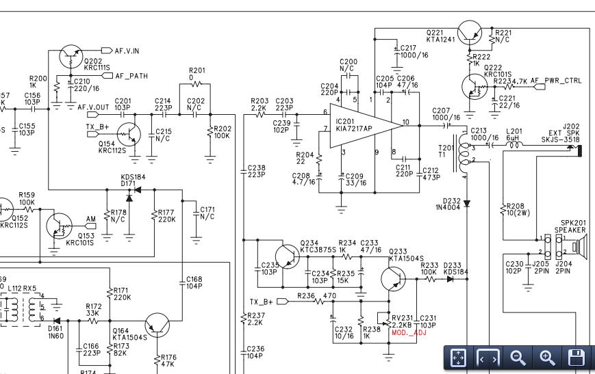
Precis are etajul final audio ars IC201 (KIA 7217AP)
Totul despre acest aparat aici: http://www.cbmania.ro/tti/tti-tcb-770.html
Fişiere ataşate
audio_tti.JPG
laur1956
Utilizator nou
Mesaje: 1
Membru din: Lun Feb 04, 2013 4:08 pm

Re: Probleme statie tti

Mesaj necitit de laur1956 »

buna ziua
am o statie tti tcb770 si nu mai am emisie, cu toate ca pe ecranul displeiului la apasarea butonului de emisie de pe microfon acesta ar arata ca se face o emisie
unde ma pot duce sa verific statia,mentionez ca sunt din buc.
multumesc anticipat
bleortzclaudiu
Utilizator nou
Mesaje: 8
Membru din: Mie Ian 30, 2013 11:08 am

Re: Probleme statie tti

Mesaj necitit de bleortzclaudiu »

Salut aceasi probelema o am si eu tot cu o asemenea statie si un coleg de pe forumia trimis o schema si mia spus ca e etajul final audio ars...i-am schimbat acea piesa da nimic.in caz ca reusesti sa rezolvi u ceva posteza si u problema te rog
Avatar utilizator
PETRE
Site Admin
Mesaje: 4187
Membru din: Sâm Iun 18, 2011 8:38 pm

Re: Probleme statie tti

Mesaj necitit de PETRE »

Verifica daca finalul audio se alimenteaza in pinul 1.
bleortzclaudiu
Utilizator nou
Mesaje: 8
Membru din: Mie Ian 30, 2013 11:08 am

Re: Probleme statie tti

Mesaj necitit de bleortzclaudiu »

Pinul 1 de la microfon?
bleortzclaudiu
Utilizator nou
Mesaje: 8
Membru din: Mie Ian 30, 2013 11:08 am

Re: Probleme statie tti

Mesaj necitit de bleortzclaudiu »

A pinul 1care face legatura cu piesele "c205,c217"etc...scuze sunt amator
Avatar utilizator
PETRE
Site Admin
Mesaje: 4187
Membru din: Sâm Iun 18, 2011 8:38 pm

Re: Probleme statie tti

Mesaj necitit de PETRE »

ADMIN scrie:Verifica daca finalul audio se alimenteaza in pinul 1.
Mai clar de atat nu se poate!!!
petricabogdan
Utilizator nou
Mesaje: 1
Membru din: Dum Mai 13, 2012 10:13 am

Re: Probleme statie tti

Mesaj necitit de petricabogdan »

Identifica finalul audio, masoara-i alimentarea si vezi daca este functional. Odata ce a fost pus la 24v este sigur imprastiat pe radiator, nici macar scurtcircuit nu mai prezinta.
Scrie răspuns