tv veryo model 20 t01 txs veryo tv
tv veryo model 20 t01 txs veryo tv
buna ziua ma poate ajuta cineva cu o schema la sasiu Z50.190-04
Re: tv veryo model 20 t01 txs veryo tv
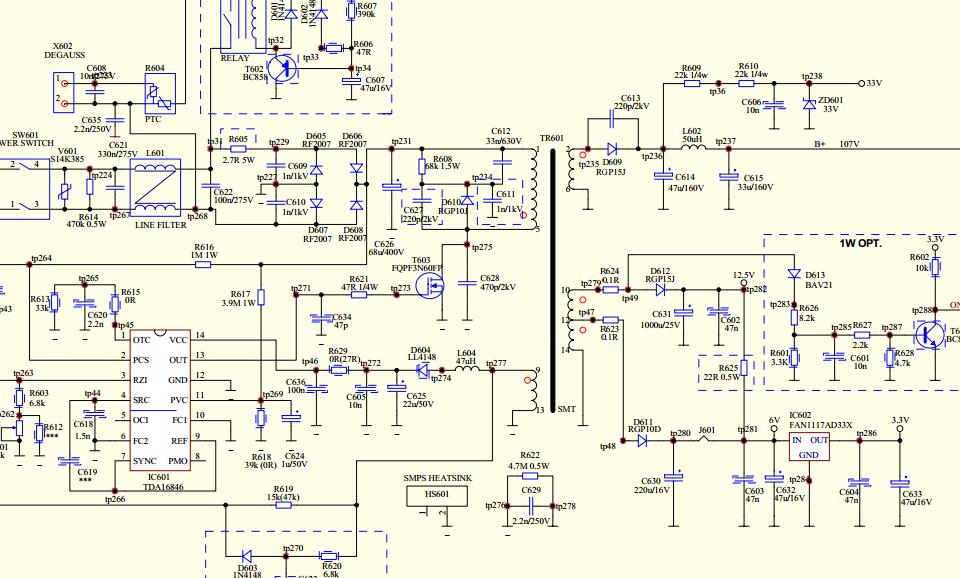
Este sasiu E1 de Beko....schema aici.
Re: tv veryo model 20 t01 txs veryo tv
multumesc de schema,difera unpic,sasiu meu nu are releu in sursa...problema este ca nu porneste sursa deloc.siguranta este buna,didele din punte sunt bune ,rezistentele....daca ati mai intilnit acest gen de defect puteti sami spuneti ...dupa constatarea mea este busit tda16846p....dar mai astept o ideie dela profesionisti....multumesc de ajutor
Re: tv veryo model 20 t01 txs veryo tv
am inlocuit tda16846p si ledu se aprinde ,cind apas pe butoane p+ p- scade unpic ledu....dar nu porneste si tranzistoru final din alimentare se incinge
Re: tv veryo model 20 t01 txs veryo tv
am verificat condesatorii si inlocuit dar nici o miscare

Re: tv veryo model 20 t01 txs veryo tv
sa rezolvat problema...R526 2,2 OMI/2W intrerupta....multumesc de ajutor