Medion MD 21033 S 82 cm
Re: Medion MD 21033 S 82 cm
momentan nu am integratul asa ca am sa revin luni sau marti cand il cumpar va multumesc de ajutor 
Re: Medion MD 21033 S 82 cm
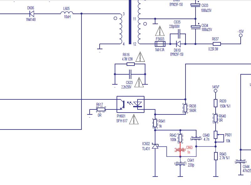
am dat jos integratul si am verificat iar restul sunt in regula(valori conform schemei).integrat nu am dar nu pot scadea tensiunea modificand rezistenta in serie cu semireglabilul dinspre masa(2,7k).?
Re: Medion MD 21033 S 82 cm
Nu face nici o modificare.
Schimba si referinta IC602 (TL431)
Schimba si referinta IC602 (TL431)