tv zander ft2105d nu mai porneste
tv zander ft2105d nu mai porneste
l-am probat prima data la vanzator .. functioneaza foarte bine ... am ajuns acasa cu el ... l-am, lasat vreo 4 ore si apoi l-am bagat in priza si functioneaza ... am incercat sa il inchid din telecomanda si nu vrea .. am apelat la butonul de pe bara .. asa am repetat de vreo 3 ori pana cand nu a mai mers ... practic e mort .. am verificat tensiunea fuzibilu , contactul .. dupa ce il deconectez de la retea dupa 15 min il conectez inapoi si se aude bobina ... nu stiu ce sa mai zic ... a mai intalit cineva asa? multumesc
Re: tv zander ft2105d nu mai porneste
Ledul de pe panou este aprins?.....verifica telecomanda, te uiti la emitatorul de infrarosu prin intermediul unui telefon pus pe aparat foto in timp ce apesi pe butoane....trebuie sa se vada o lumina intermitenta.
Re: tv zander ft2105d nu mai porneste
aici ma cam doare capu .. ledul de pe panou nu este aprins ...si ar mai fi o chestie ... cand am incercat sa il inchid din telecomanda am insitat am apasat cu forta pe buton dar fara folos ...dupa am verificat telecomanda si pare sa trimita semnal cand apas pe butonul rosu ... e posibil sa fie ceva de acolo ?
Re: tv zander ft2105d nu mai porneste
Daca nu se aprinde ledul pe panoul tv insemna ca nu se alimentaza si cel mai probabil are sursa defecta. Dupa felul cum pui problema inteleg ca nu le ai cu reparatiile....asa ca la service cu el.
Re: tv zander ft2105d nu mai porneste
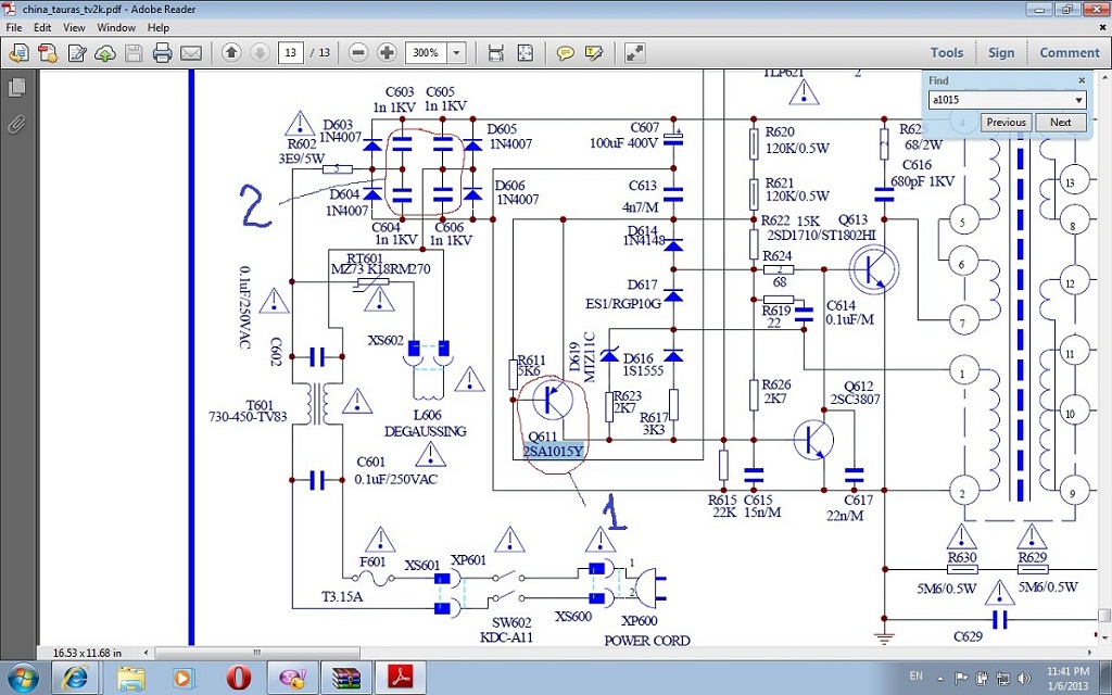
sa incerc sa schimb ce este incercuit ? va multumesc
Re: tv zander ft2105d nu mai porneste
este bine a fi schimbat mai ales tranzistorul, dar ma tem ca nu este suficient....trebuie verificat si Q613, R620, R621 (pentru inceput).
Re: tv zander ft2105d nu mai porneste
s-a rezolvat .. primul tv reparat .. am schimbat tranzistorul Q611 A1015 cu unu A1013 si rezistenta R621 120k/ 0,5w ... sunt incantat ... de merserie sunt electrician dar imi place sa imi bag nasu in toate ... mii de multumurii celor care m-au ajutat..
-
mihaistefan005
- Utilizator nou
- Mesaje: 2
- Membru din: Joi Ian 16, 2014 11:58 am
Re: tv zander ft2105d nu mai porneste
buna seara am si eu un tv Zander, modelul FT- 2105 stereo
problema lui este cand il aprind nu porneste si sunetul abia dupa 10 min vine si acum iarna daca este frig in camera ba se aude ba nu se aude
am avut de curand o problema nu se aprindea am observat un condesator unflat lam schimbat si a mers
dar cu sunetul nu stiu ce sa fac aveti idei careva ce sa fie
nu ma dau mare expert este prima oara cand incerc sa repar un tv
problema lui este cand il aprind nu porneste si sunetul abia dupa 10 min vine si acum iarna daca este frig in camera ba se aude ba nu se aude
am avut de curand o problema nu se aprindea am observat un condesator unflat lam schimbat si a mers
dar cu sunetul nu stiu ce sa fac aveti idei careva ce sa fie
nu ma dau mare expert este prima oara cand incerc sa repar un tv
Re: tv zander ft2105d nu mai porneste
Inlocuieste toti electroliticii in secundarul sursei cu unii noi (banuiesc ca nu ai ESR-metru ca sa-i verifici).....daca nu-si revine sunetul elemini din montaj cei doi tranzistori in capsula tip BC de langa finalul audio.
-
mihaistefan005
- Utilizator nou
- Mesaje: 2
- Membru din: Joi Ian 16, 2014 11:58 am
Re: tv zander ft2105d nu mai porneste
Primul fix cand nu mai pornea Tv a fost facut fara masuratori ochiometric am vazut un condesator unflat lam schimbat si a mers totusi ledul se aprindea pe verde cand porneam deci sursa era ok
cand voi repara si sunetul revin cu raspuns ''Pe forum''
cand voi repara si sunetul revin cu raspuns ''Pe forum''
-
Popa Madalina
- Utilizator nou
- Mesaje: 3
- Membru din: Lun Mai 12, 2014 11:51 am
Re: tv zander ft2105d nu mai porneste
Buna ziua.
Am si eu o problema cu un televizor zander.
Cei de la firma de cablu tot schimba programele si acum as dori sa le programez eu cum vreau dar nu stiu cum sa aranjez canalele.
Va rog din suflet daca ma puteti ajuta sa-mi spuneti cum programez canele.
Am si eu o problema cu un televizor zander.
Cei de la firma de cablu tot schimba programele si acum as dori sa le programez eu cum vreau dar nu stiu cum sa aranjez canalele.
Va rog din suflet daca ma puteti ajuta sa-mi spuneti cum programez canele.
Re: tv zander ft2105d nu mai porneste
Asta ar insemna ca cineva sa scrie aici tot manualul.....cauta cartea lui si acolo ai instructiuni.....sau pune un copil ca-i da de cap imediat.
-
Popa Madalina
- Utilizator nou
- Mesaje: 3
- Membru din: Lun Mai 12, 2014 11:51 am
Re: tv zander ft2105d nu mai porneste
Ai impresia ca daca aveam cartea de la tv iti mai ceream ajutorul.
De asta este forum ca sa ajutati oameni nu sa dati sfaturi inutile
De asta este forum ca sa ajutati oameni nu sa dati sfaturi inutile
Re: tv zander ft2105d nu mai porneste
In principiu este un forum pentru tehnicieni.....trebuie sa intelegeti ca este greu de dat sfaturi unui necunoscator.
Apelati totusi la varianta cu copilul
Apelati totusi la varianta cu copilul
Re: tv zander ft2105d nu mai porneste
domnule popa sa programez un amarat de tv nu trebuie sa fii electrician domnul admin ne ajuta la descoperirea unor defecte si rezolvarea lor nu este nimeni obligat sa va invete sa programati un tv,iar cu atitudinea dv nu vezi primi ajutor.iar daca ati intrat pe acest forum nu era mai usor sa intrebati pe domnul google sa va ajute?