sursa Ryder-sasiuth-p1008

Comunitatea depanatorilor TV incepatori sau avansati
cornel1962
Mester
Mesaje: 344
Membru din: Joi Iul 04, 2013 5:12 pm
Localitate: Dambovita
Contact:

sursa Ryder-sasiuth-p1008

Mesaj necitit de cornel1962 »

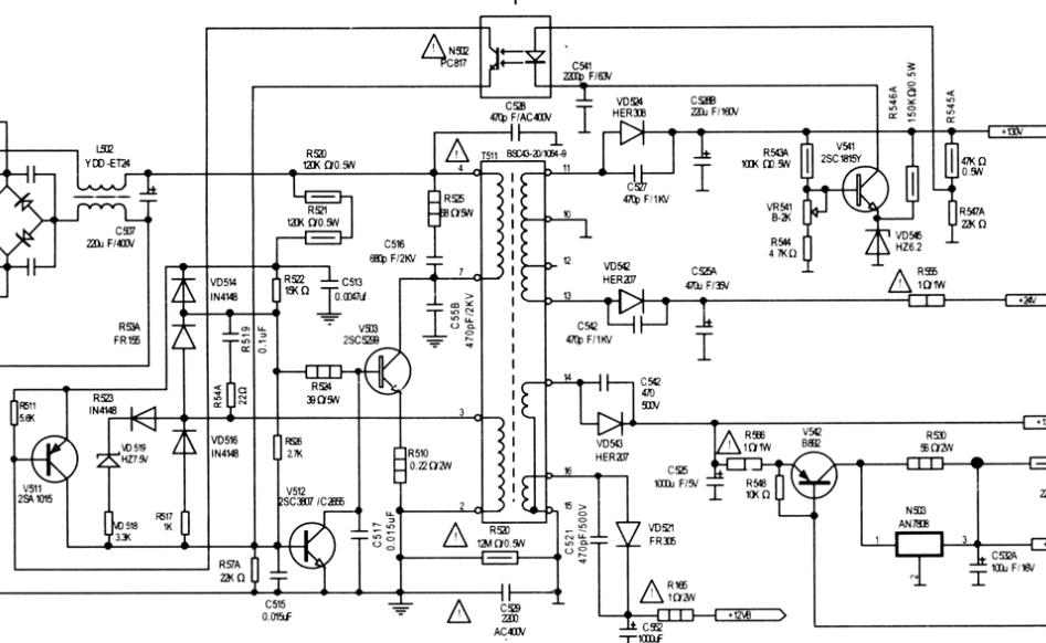
( sasiu th-p1008 )stie cineva de ce arde finalul din sursa.....??? am schimbat c-urile din primar si secundar , chiar am deconectat toate diodele din secundarul chopperu-lui si nici-un rezultat. becul montat intre e-c la v503 este aprins , iar daca montez bu 508a se arde imediat impreuna cu siguranta sau r502. are cineva timp ptr.problema asta?...multumesc si astept un sfat!
Avatar utilizator
PETRE
Site Admin
Mesaje: 4187
Membru din: Sâm Iun 18, 2011 8:38 pm

Re: sursa Ryder-sasiuth-p1008

Mesaj necitit de PETRE »

Becul pus intre colector si emitor este normal sa se aprinda ....pune becul in locul sigurantei si deconecteaza PTC-ul. Cand totul este in ordine becul trebuie sa fie stins, tensiunile prezente in secundar cu tv-ul in st- by.
Inlocuieste V511 obligatoriu (mai bine pui A1013), verifica V512 si toate diodele deconectate cu un capat din montaj, inlocuieste optocuplorul, verifica C516 si C558 (chiar si vizual....daca sunt afumati sau crapati nu sunt buni).
Fişiere ataşate
sursa.JPG
cornel1962
Mester
Mesaje: 344
Membru din: Joi Iul 04, 2013 5:12 pm
Localitate: Dambovita
Contact:

Re: sursa Ryder-sasiuth-p1008

Mesaj necitit de cornel1962 »

Buna seara. Va multumesc pentru sfaturi si pentru schema ... este usor diferita de ceea ce am eu "GALACTIC 14G40 (THP 1008) si o sa va spun ce-am facut, dupa notatiile din schema dvs. Am schimbat c 516 si c 558 cu altii noi, schimbat optocuplorul cu altul nou, toti cond.electrolitici din secundar, am demontat v512 si l-am verificat...v511 nu l-am dat jos ,l-am verificat in circuit si parea bun, dar maine o sa-l inlocuiesc. O sa incerc sa deconectez si PTC-ul.... diodele din secundar le-am deconectat pe toate la un cap, dar o sa mai incerc inca o data cu lampa in locul sigurantei. Daca puteti compara cele 2 sheme ,va rog sa-mi spuneti daca pin4 al trafo chopper este conectat tot in bara de +300v , deoarece in shema mea nu se vede foarte bine( chopper-ul este BSC40-20/1824). O seara placuta!
Avatar utilizator
PETRE
Site Admin
Mesaje: 4187
Membru din: Sâm Iun 18, 2011 8:38 pm

Re: sursa Ryder-sasiuth-p1008

Mesaj necitit de PETRE »

Tranzistorul V511 este cauza multor ravagii in tv-urile astea....trebuie pus A1013 chiar daca este bun. Greu de gasit schema exacta la chinezariile astea.
Avatar utilizator
ANDRASONI
moderator
Mesaje: 1325
Membru din: Mie Oct 12, 2011 11:33 am
Localitate: CLUJ-NAPOCA
Contact:

Re: sursa Ryder-sasiuth-p1008

Mesaj necitit de ANDRASONI »

"verificat...v511 nu l-am dat jos ,l-am verificat in circuit si parea bun".Vi s-a explicat destul de clar ca tranzistorul respectiv SE INLOCUIESTE, desi masurat pare bun..., in regim dinamic este prost, cresc tensiunile debitate de sursa, care are ca efect de multe ori defectarea finalului de sunet ,integrat de cadre, etc...
"In timp ce faptele sunt rigide,adevarul este flexibil."Edward A.Murphy
cornel1962
Mester
Mesaje: 344
Membru din: Joi Iul 04, 2013 5:12 pm
Localitate: Dambovita
Contact:

Re: sursa Ryder-sasiuth-p1008

Mesaj necitit de cornel1962 »

Am inteles care-i treaba cu V511... nu am A1013 , dar o sa-l schimb luni. Va multumesc pentru sfaturi si voi reveni cu raspunsul la aceasta problema. Numai bine...!
cornel1962
Mester
Mesaje: 344
Membru din: Joi Iul 04, 2013 5:12 pm
Localitate: Dambovita
Contact:

Re: sursa Ryder-sasiuth-p1008

Mesaj necitit de cornel1962 »

buna dimineata. am inlocuit v511 cu A1013, in locul lui v512( in schema C3807, in tv C3205 ) am pus un BD237, iar circuitul intre c v512 si b v503 l-am gasit intrerupt( fisurat langa c v512). l-am refacut si tv-ul a plecat, dar pentru cateva minute (max.15min) , dupa care s-a ars r502. am conectat becul in locul sigurantei si am inceput cautarile constatand ca in jurul bu508a erau scurgeri catre radiator(lucru constatat si primirea tv-lui), becul avea si el fluctuatii. am indepartat putin bu fata de radiator, am decuplat demagnetizarea si ptc-ul si lampa se stinge , tv- ul pleaca , dar se incalzeste bu deoarece nu este prins de radiator. incerc sa-i fac o mai buna izolare, sa rezolv circuitul de demagnetizare si cred ca va fi OK. multumesc si ....o zi cat mai frumoasa!
Avatar utilizator
ANDRASONI
moderator
Mesaje: 1325
Membru din: Mie Oct 12, 2011 11:33 am
Localitate: CLUJ-NAPOCA
Contact:

Re: sursa Ryder-sasiuth-p1008

Mesaj necitit de ANDRASONI »

Ar trebui sa puneti pt. tranzistorul final de sursa exact ceea ce a fost sau ceva similar ca si curent de colector, timp de comutatie...Tranzistorul 2SC3807 nu este chiar un tranzistor obisnuit, este "high beta", deci si acesta ar trebui sa fie ceea ce este in schema, nu prea merge sa punem "la plezneala" ce ne pica in mana..., asta nu e electronica, e "carpeala"...
"In timp ce faptele sunt rigide,adevarul este flexibil."Edward A.Murphy
cornel1962
Mester
Mesaje: 344
Membru din: Joi Iul 04, 2013 5:12 pm
Localitate: Dambovita
Contact:

Re: sursa Ryder-sasiuth-p1008

Mesaj necitit de cornel1962 »

asa este, dar cand nu ai originalul esti tentat sa probezi cu ce ai. am facut comanda de c3807 si c5287, pe care o sa le montez imediat cand ajunge coletul. important este ca sursa a plecat si va multumesc !
Scrie răspuns