TV SONY KV-29CL11K

Comunitatea depanatorilor TV incepatori sau avansati
vergil
Utilizator nou
Mesaje: 36
Membru din: Dum Oct 13, 2013 5:29 pm

TV SONY KV-29CL11K

Mesaj necitit de vergil »

La pornirea tv-ului din titlu , se aprinde ledul in serii de cate doua clipiri .
Conform manualului , problema este OCP .
Am schimbat c-urile de pe bara de +135v , am scos din functie finalul pe verticala(acesta se alimenteaza cu + si - 15v ), nu functioneaza traful de linii . Nu se aude zgomotul specific inaltei tensiuni . Impulsuri ajung in baza tz final care este bun . Am pus sonda osc , pe pinul 9 al traf de linii , si la pornire apar impulsuri de scurta durata , dupa cre pica tote tensiunile .
Daca scot bobina L5002 , tensiunea pe bara de +135v este normala , si se mentine cat si celelalte tensiuni , de 10v , 8v, 5v . Pe drena tz driver al finalului linii ajung 77v .
Ce poate fi domnilor ? Miroase a traf de linii cumva ?

Multumesc .
Avatar utilizator
PETRE
Site Admin
Mesaje: 4187
Membru din: Sâm Iun 18, 2011 8:38 pm

Re: TV SONY KV-29CL11K

Mesaj necitit de PETRE »

Sa inteleg ca in timpul acela scurt cat ai impulsuri linii, nu ai 135v pe bara si ai aceasta tensiune numai daca demontezi acea bobina care banuiesc duce la trafo linii.
Cu bobina scoasa pune bec pe C-ul de filtraj de pe bara poate nu tine sursa. In primar nu ai ceva electrolitici?
vergil
Utilizator nou
Mesaje: 36
Membru din: Dum Oct 13, 2013 5:29 pm

Re: TV SONY KV-29CL11K

Mesaj necitit de vergil »

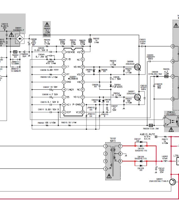
Captură 1.JPG
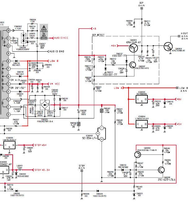
Captură 2.JPG
Am facut si proba cu becul si nu e nici o prb , becul sta aprins , in felul asta am putut sa verific celelalte tensiuni.
La perioada aceea de pornire se ridica tensiunea la 135v , dar scade imediat la vreo 10v .
M-am gandit sieu la primarul sursei dar , daca era ceva nu mergea la proba cu becul . Atasez schema sursei , poate o vedeti altfel decat mine .

Nu pot incarca
Avatar utilizator
PETRE
Site Admin
Mesaje: 4187
Membru din: Sâm Iun 18, 2011 8:38 pm

Re: TV SONY KV-29CL11K

Mesaj necitit de PETRE »

monteaza totul la loc, incearca o pornire cu mufa deflexiei H scoasa.....daca tot nu vrea da-i mai multe porniri si vezi daca se incinge finalul linii.....posibil sa trebuiasca traf.
vergil
Utilizator nou
Mesaje: 36
Membru din: Dum Oct 13, 2013 5:29 pm

Re: TV SONY KV-29CL11K

Mesaj necitit de vergil »

Tocmai am facut si propunerea dv . Nu se incalzeste finalul . E traf , sau sa nu fie totusi finalul bun ? Doar ce l-am luat . Ma duc sa mai iau unul
Avatar utilizator
PETRE
Site Admin
Mesaje: 4187
Membru din: Sâm Iun 18, 2011 8:38 pm

Re: TV SONY KV-29CL11K

Mesaj necitit de PETRE »

In etajul prefinal linii nu are un electrolitic pe acolo?
vergil
Utilizator nou
Mesaje: 36
Membru din: Dum Oct 13, 2013 5:29 pm

Re: TV SONY KV-29CL11K

Mesaj necitit de vergil »

Prefinalul linii se alimenteaza din bara de 135v , prin trei rez , 470 , 470 , 560ohmi , si nu are niciun cond . Prefinalul este un IRF614 . Impulsurile H ies din proc la pinul 24 printro rez de 220ohmi si nu are niciun elco pina in grila IRF-ului .Tocmai am schimbat finalul cu unul nou (cumparat) , si tot nu vrea .
Am schimbat si condul din colectorul tz final , de 19nf/1200v .
Am inteles ca un trafo linii ptr acest shasiu e cam scump . Ce as putea sa mai verific , poate nu ajung la cumparat traf ?
Avatar utilizator
PETRE
Site Admin
Mesaje: 4187
Membru din: Sâm Iun 18, 2011 8:38 pm

Re: TV SONY KV-29CL11K

Mesaj necitit de PETRE »

Ce nu am inteles eu: cat ai pe bara 135v in timp ce ai impulsuri? cum sunt tensiunile recuperate din traf in acel timp scurt? Traful cade greu la aceste tv-uri.....mai repede cad tuburile.
vergil
Utilizator nou
Mesaje: 36
Membru din: Dum Oct 13, 2013 5:29 pm

Re: TV SONY KV-29CL11K

Mesaj necitit de vergil »

La pornire pe bara de 135v , am 135v . Se aude un carait scurt in traf , si apoi tensiunea scade treptat la 10v .
Unde sa masor tensiunea de recuperare , am timp sa o masor ? Va rog sa -mi indicati locul . Poate reusesc .
Avatar utilizator
PETRE
Site Admin
Mesaje: 4187
Membru din: Sâm Iun 18, 2011 8:38 pm

Re: TV SONY KV-29CL11K

Mesaj necitit de PETRE »

Tensiunile recuperate sunt cele produse de traf....ex. 200v pentru finali video, + si - 15v pentru cadre
vergil
Utilizator nou
Mesaje: 36
Membru din: Dum Oct 13, 2013 5:29 pm

Re: TV SONY KV-29CL11K

Mesaj necitit de vergil »

Pe acelea le-am decuplat , numa sal vad ca da un semn de viata , astfel am vrut sa indepartez orice suspiciune .
Am gresit ?
Avatar utilizator
PETRE
Site Admin
Mesaje: 4187
Membru din: Sâm Iun 18, 2011 8:38 pm

Re: TV SONY KV-29CL11K

Mesaj necitit de PETRE »

pai o data ce nu s-a modificat nimic, pune-le inapoi si masoara in timp ce ai impulsuri linii
vergil
Utilizator nou
Mesaje: 36
Membru din: Dum Oct 13, 2013 5:29 pm

Re: TV SONY KV-29CL11K

Mesaj necitit de vergil »

Am constatat ca releul RY6001 , intrerupea legatura cu 220v catre punte (montajul aferent cred ca isi face datoria )
Am riscat si am suntat releul .
In acest fel Tensiunile de 8v , 5v , 3,3v se mentin si in cazul asta , iar tensiunea de pe bara de 135v scade la 129v . Bineinteles traful nu functioneaza .
Am masurat tensiunile (ptr verticala) pe -15v , ajunge abia la 2v si pe+15v ajunge abia la 4,5v . Tensiunea de 200v ptr tub ajunge la 180v , dupa care scade la 120v , aceasta e intretinuta si din bara de 135v .
In schimb , am obs ca se intrerup impulsurile de la proc , pinul 24 . Acum nu-mi dau seama daca impulsurile ar continua , ar functiona , dar de ce , cine le intrerupe .
Avatar utilizator
PETRE
Site Admin
Mesaje: 4187
Membru din: Sâm Iun 18, 2011 8:38 pm

Re: TV SONY KV-29CL11K

Mesaj necitit de PETRE »

OCP = Over Current Protection .....impulsurile dispar datorita unei protectii. Posibil tubul sau traful. Greu de reparat aceste scule chiar si de catre depanatori experimentati....d'apoi noi prin intermediul unui forum.
vergil
Utilizator nou
Mesaje: 36
Membru din: Dum Oct 13, 2013 5:29 pm

Re: TV SONY KV-29CL11K

Mesaj necitit de vergil »

Am inlocuit traful de linii . Am comandat un FBT40835 . Original nu am gasit , nici HR .Tv functioneaza , comuta canale , regleza volum , dar ecranul e albastru .
La cest trafo sant doua orificii ptr Ug2 . Nu stiu care e bun (a venit fara al doilea fir ) . Un orificiu e in partea de jos , unul in partea de sus . Acesta de sus , a venit astupat cu un dopulet de plastic .
L-am folosit pe cel de jos , si nu pot regla UG2 , mai mare de 405v . Am inteles ca trb vreo 650v . L-as folosi pe cel de sus , fiindca regleaza de la 300 la 1200v (nu l-am conectat) dar nu vreau sa fac vreo prostie .Am dat 178lei pe el .

Cum e bine ? Ati mai inlocuit FBT40835 ? Cum a-ti procedat ?

Multumesc

Am atasat si un desn facut la repezeala . Sant trei pot de reglaj , pe cel de sus nu scrie nimic .
Fişiere ataşate
traf FBT40835.png
Scrie răspuns