orion p1415mt sas 03ta018d pt90j

Comunitatea depanatorilor TV incepatori sau avansati
paulpetreanu
Utilizator nou
Mesaje: 20
Membru din: Sâm Feb 23, 2013 8:11 pm

orion p1415mt sas 03ta018d pt90j

Mesaj necitit de paulpetreanu »

Buna seara am o prob cu un tv orion p1415mt in sensul ca marginile imaginilor sunt zimtate am schimbat cele doua c-uri de pe bara principala dar tot asa se vede daca puteti sa-mi dati niste idei in privinta asta
multumesc
Avatar utilizator
PETRE
Site Admin
Mesaje: 4187
Membru din: Sâm Iun 18, 2011 8:38 pm

Re: orion p1415mt sas 03ta018d pt90j

Mesaj necitit de PETRE »

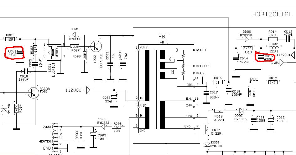
Daca tensiunile produse de sursa sunt perfecte, vezi si cei doi condensatori incercuiti cu rosu.
print pt90j.JPG
Atasez si schema completa.
Fişiere ataşate
tv_chassis_pt90j_03ta018g.pdf
(419.39 KiB) Descărcat de 305 ori
Avatar utilizator
ANDRASONI
moderator
Mesaje: 1325
Membru din: Mie Oct 12, 2011 11:33 am
Localitate: CLUJ-NAPOCA
Contact:

Re: orion p1415mt sas 03ta018d pt90j

Mesaj necitit de ANDRASONI »

Schimbati si condensatorii :CP47 CP33.CP31 (bara de 8V).
"In timp ce faptele sunt rigide,adevarul este flexibil."Edward A.Murphy
paulpetreanu
Utilizator nou
Mesaje: 20
Membru din: Sâm Feb 23, 2013 8:11 pm

Re: orion p1415mt sas 03ta018d pt90j

Mesaj necitit de paulpetreanu »

Multumesc f mult s-a rezolvat prin schimbarea c-ului 47mf din alim prefinalului bc 639 imaginea este perfecta acum
multumesc inca odata
Scrie răspuns