tv jama - lpcb0018

Comunitatea depanatorilor TV incepatori sau avansati
cornel1962
Mester
Mesaje: 344
Membru din: Joi Iul 04, 2013 5:12 pm
Localitate: Dambovita
Contact:

tv jama - lpcb0018

Mesaj necitit de cornel1962 »

Buna ziua . Poate cineva sa ma ajute cu schema acestui tv .??? multumesc mult!
Avatar utilizator
PETRE
Site Admin
Mesaje: 4187
Membru din: Sâm Iun 18, 2011 8:38 pm

Re: tv jama - lpcb0018

Mesaj necitit de PETRE »

Spune componentele principale cu care este facut poate gasim.
Avatar utilizator
ANDRASONI
moderator
Mesaje: 1325
Membru din: Mie Oct 12, 2011 11:33 am
Localitate: CLUJ-NAPOCA
Contact:

Re: tv jama - lpcb0018

Mesaj necitit de ANDRASONI »

Poftiti aici:
Fişiere ataşate
akai_ct-v29ntf-pf-e10_delton_ctv_sf-2915_chassis_lpcb0018.zip
(1.54 MiB) Descărcat de 366 ori
"In timp ce faptele sunt rigide,adevarul este flexibil."Edward A.Murphy
cornel1962
Mester
Mesaje: 344
Membru din: Joi Iul 04, 2013 5:12 pm
Localitate: Dambovita
Contact:

Re: tv jama - lpcb0018

Mesaj necitit de cornel1962 »

Multumesc d-le Andrasoni, am descarcat-o si sper sa-mi fie de mare folos. O zi buna la toti!
cornel1962
Mester
Mesaje: 344
Membru din: Joi Iul 04, 2013 5:12 pm
Localitate: Dambovita
Contact:

Re: tv jama - lpcb0018

Mesaj necitit de cornel1962 »

Buna seara. Am primit acest tv cu probleme pe placa video( lipsa componenta G)... am refacut lipiturile la tranzistorii finali video si s-a rezolvat. A doua zi m-a sunat proprietarul sa-mi spuna ca "acum se vede pe verde ", l-a adus ,...l-am pornit si fuctiona perfect, dar nu am avut timp sa-l tin mai mult in probe si l-am oprit. Azi tv-ul nu a vrut sa mai porneasca...!!! Sursa debiteaza tensiuni corecte , etajul linii nu pleaca....lipsa tensiune in colectorul tz.driver, iar R454 se incalzeste f.tare. Am pus osciloscopul pe pin 33 si nu am impulsuri sincro,....in baza tz. driver am masurat o tensiune pozitiva de 0,8v-0,9v.
I-am deconectat rezistenta din baza R452 si apare tensiunea in colector. M-am indreptat catre procesor....tensiunea de 8v corecta in pin 14 si 39 , iar cea de 3,3v este de numai 2,6v( pin 54,56 si 61 ). Am deconectat bobinele care alimenteaza acesti pini si le-am conectat pe rand , masurand tensiunea...pin 54-3,3v, pin 56-3,3v , iar cand am alimentat si pin 61 tensiunea scade la 2,6v-2,7v (c755 si c756, i-am inlocuit).... suspectez putin procesorul ! Dumneavoastra ce parere aveti ?
Avatar utilizator
PETRE
Site Admin
Mesaje: 4187
Membru din: Sâm Iun 18, 2011 8:38 pm

Re: tv jama - lpcb0018

Mesaj necitit de PETRE »

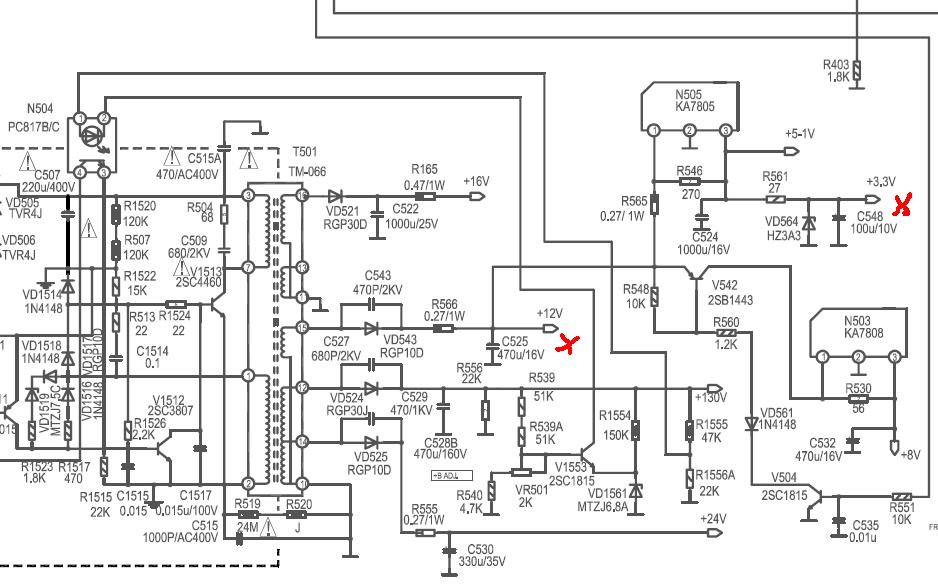
Este din procesor cu conditia ca tensiunea de 12V sa fie corecta.
Daca nu este buna vezi C525......si asemenea C524
Fişiere ataşate
3,3v.JPG
cornel1962
Mester
Mesaje: 344
Membru din: Joi Iul 04, 2013 5:12 pm
Localitate: Dambovita
Contact:

Re: tv jama - lpcb0018

Mesaj necitit de cornel1962 »

Maine o sa verific si o sa postez rezultatul. multumesc si toate cele bune!
Avatar utilizator
BUGHIU
Electronist avansat
Mesaje: 846
Membru din: Lun Noi 28, 2011 9:31 pm
Localitate: Oradea

Re: tv jama - lpcb0018

Mesaj necitit de BUGHIU »

Ceea ce a spus proprietarul (vede pe verde) cred ca avea dreptate!! Ar trebui schimbati tranzistori finali video( BF421) in special,deoarece sub tensiune fac .....''figuri''!!! Posibil ca procesorul sa fie ''blocat''din cauza unor probleme pe video ...nu-i sigur,merita incercat!!
Arbeit macht frei
cornel1962
Mester
Mesaje: 344
Membru din: Joi Iul 04, 2013 5:12 pm
Localitate: Dambovita
Contact:

Re: tv jama - lpcb0018

Mesaj necitit de cornel1962 »

Buna ziua ...am inlocuit condensatorii, iar tensiunea de 12v este de 10,3v. Privitor la postarea d-lui Bughiu , este adevarat ca tv-ul avea probleme pe video(la client acasa imaginea era pe verde)...cand l-am adus la mine totul era ok, dar nu l-am lasat sa functioneze mult. Cand am vrut sa-l pornesc , a aparul surpriza...! Acum la iesirea RGB din procesor am aprox. 0,7v(pinii 51,52,53), iar pe catozii tubului in jur de 133v.... am decuplat de pe sasiu fisa RGB care duce la placa video....procesorul se comporta la fel(lipsa Hout)... Daca aveti alte sugestii, cu mare placere le voi pune in practica. Va multumesc si astept!
cornel1962
Mester
Mesaje: 344
Membru din: Joi Iul 04, 2013 5:12 pm
Localitate: Dambovita
Contact:

Re: tv jama - lpcb0018

Mesaj necitit de cornel1962 »

Buna ziua. Am dat jos procesorul de pe placa(TDA 9351 PS/N3/3 si etichetat NTDA 9351 C39NA) si am montat un soclu, dar nu stiu exact daca ar merge unul de pe un alt sasiu, ...sau daca are cineva un procesor de acest tip pentru acest sasiu ?(PM)
Avatar utilizator
PETRE
Site Admin
Mesaje: 4187
Membru din: Sâm Iun 18, 2011 8:38 pm

Re: tv jama - lpcb0018

Mesaj necitit de PETRE »

In principiu ar merge alt TDA 9351 PS/N3/3 dar trebuie telecomanda tv-ului in care a fost.
cornel1962
Mester
Mesaje: 344
Membru din: Joi Iul 04, 2013 5:12 pm
Localitate: Dambovita
Contact:

Re: tv jama - lpcb0018

Mesaj necitit de cornel1962 »

...din cate stiu nu are telecomanda la el , asa ca nu m-ar interesa...ideea este sa mearga!.Am gasit un TDA9361PS/n2/4I 1017 pe un sasiu tmb553a,... (la pini sunt la fel, dar nu stiu ca soft). S-ar merita sa fac o proba?
cornel1962
Mester
Mesaje: 344
Membru din: Joi Iul 04, 2013 5:12 pm
Localitate: Dambovita
Contact:

Re: tv jama - lpcb0018

Mesaj necitit de cornel1962 »

Buna ziua. Are cineva acest procesor (TDA 9351 PS/N3/3 si etichetat NTDA 9351 C39NA)???. Contactati-ma in privat pentru detalii.
dan-a2
Mester
Mesaje: 280
Membru din: Lun Oct 10, 2011 2:07 pm
Localitate: PH

Re: tv jama - lpcb0018

Mesaj necitit de dan-a2 »

Eu zic sa mai ,,cercetati '' > nu cred ca e procesorul , eventual incercati un soft compatibil pe o memorie noua !!
evobodo79
Utilizator nou
Mesaje: 95
Membru din: Vin Apr 12, 2013 4:17 pm

Re: tv jama - lpcb0018

Mesaj necitit de evobodo79 »

Detin cateva integrate noi TDA9351 PS/N3/3 etichetate ca NTDA9351C315AG . Se gasesc pe sasiele de tv Galactic , nu stiu sa-ti spun acum ce sasiu este . Am patit aceeasi problema ca a dumneavoastra pe un astfel de sasiu de tv Galactic si pana nu i-am inlocuit integratul de cadre nu mi-a pornit tv-ul . La fel am inlocuit procesorul pentru ca la fel il suspectam si eu , fara rezultat pozitiv . Merita sa incerci , eventual il dai afara si-l pornesti fara el daca nu ai altul . Cred ca este vorba de LA78040 . Succes .
Scrie răspuns