tv altus model al-20m05txs nu porneste

Comunitatea depanatorilor TV incepatori sau avansati
Avatar utilizator
costy69
Mester
Mesaje: 195
Membru din: Sâm Iun 07, 2014 7:25 pm

tv altus model al-20m05txs nu porneste

Mesaj necitit de costy69 »

salutare,acest tv zicea clientul ca nu porneste,ba ca ar fi fost trasnit,de 2 ani nu l-a mai folosit si la aruncat intr-o magazie si dorea acum sa repare tv,
- eu l-am curatat si am alimentat tv la retea si surpriza tv intra in st-by,am apasat pa un buton de pe panoul central si tv a pornit si a aparut un program unde s-a vazut ok,am incercat sa comut alt program p+ sau p- sau volum si am constatat ca nu functioneaza nici o comanda,am incercat cu o tlc de beko si nimic,am oprit tv de la retea (scos din priza) si am alimentat din nou,dar acum tv intra in st-by si nu mai vrea sa porneasca deloc nici de la butoane panou (tlc nu funct.),am incercat operatia de 2-3 ori si nimic, as dori o schema si o informatie,nu am masurat nimic aparatul il am la verificat metrologic,va multumesc
Avatar utilizator
PETRE
Site Admin
Mesaje: 4187
Membru din: Sâm Iun 18, 2011 8:38 pm

Re: tv altus model al-20m05txs nu porneste

Mesaj necitit de PETRE »

Nu ai telecomanda, nu ai aparat, cum vrei sa-l reparari nu stiu!?
Fa rost de telecomanda poate-i blocat in child look (blocaj copii)
Avatar utilizator
costy69
Mester
Mesaje: 195
Membru din: Sâm Iun 07, 2014 7:25 pm

Re: tv altus model al-20m05txs nu porneste

Mesaj necitit de costy69 »

stai putin ca maine am apart de masura il iau de la verificat ,iar tlc nu am nu stiu ce model de tlc este,ma poti ajuta,iar daca nu e blocat ce ar putea fi defect,ma gindeam sa fie blocat dar am incercat 3-4 tlc si nimic,
multumesc admin de interventie,daca imi spui si tlc maine o cumpar,o seara placuta
Avatar utilizator
PETRE
Site Admin
Mesaje: 4187
Membru din: Sâm Iun 18, 2011 8:38 pm

Re: tv altus model al-20m05txs nu porneste

Mesaj necitit de PETRE »

cred ca merge telecomanda 12.5 Beko
Avatar utilizator
costy69
Mester
Mesaje: 195
Membru din: Sâm Iun 07, 2014 7:25 pm

Re: tv altus model al-20m05txs nu porneste

Mesaj necitit de costy69 »

am cumparat tlc 12.5 beko si nu porneste din tlc nici butoane panou,surpriza a fost ca la inceput a pornit din butoane panou am vazut imagine pe un program,dar nu mergea nimic in sensul p+/p-,sau volum +/- era parca blocat,acum am tlc si nimic nu porneste,un sfat se poate,
procesorul e sb 712006 care era scris pe hirtie si lipita pe integrat,am gasit ca e sda5536 a049 pe internet la sasiu 12.6 beko,
multumesc
Avatar utilizator
PETRE
Site Admin
Mesaje: 4187
Membru din: Sâm Iun 18, 2011 8:38 pm

Re: tv altus model al-20m05txs nu porneste

Mesaj necitit de PETRE »

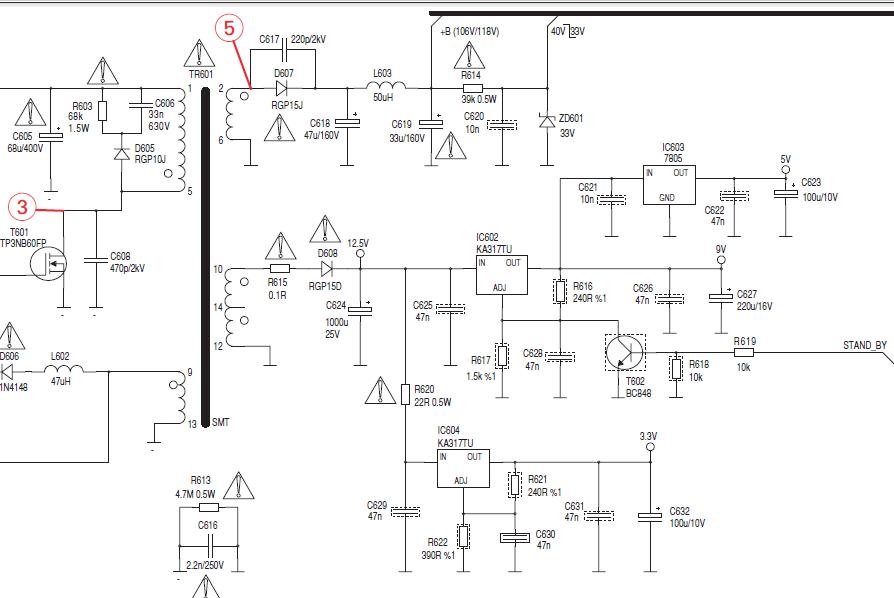
Verifica tensiunile produse de sursa.....inlocuieste C618, C619, C624
sursa 12.6.JPG
Atasez schema si servicemanualul complet Beko 12.6
Fişiere ataşate
grundig_beko_chassis_12.6.pdf
(3.63 MiB) Descărcat de 299 ori
Avatar utilizator
BUGHIU
Electronist avansat
Mesaje: 846
Membru din: Lun Noi 28, 2011 9:31 pm
Localitate: Oradea

Re: tv altus model al-20m05txs nu porneste

Mesaj necitit de BUGHIU »

Daca de 2 ani sta pe ...''tuşă''...verificati /schimbati electrolitici din sursa si recuperate!!
Ledul de st-by este aprins? Anulati/verificati push butoanele din panou pentru inceput sa vedeti nu ele sant cauza pentru care nu mai porneste?!?!
Arbeit macht frei
Avatar utilizator
costy69
Mester
Mesaje: 195
Membru din: Sâm Iun 07, 2014 7:25 pm

Re: tv altus model al-20m05txs nu porneste

Mesaj necitit de costy69 »

ledul e aprins de st-by
Avatar utilizator
costy69
Mester
Mesaje: 195
Membru din: Sâm Iun 07, 2014 7:25 pm

Re: tv altus model al-20m05txs nu porneste

Mesaj necitit de costy69 »

am scos butoanele din panou si nu porneste din tlc,am schimbat si cond.din sursa si c 618,c619,ce poate fi?
Avatar utilizator
costy69
Mester
Mesaje: 195
Membru din: Sâm Iun 07, 2014 7:25 pm

Re: tv altus model al-20m05txs nu porneste

Mesaj necitit de costy69 »

costy69 scrie:am scos butoanele din panou si nu porneste din tlc,am schimbat si cond.din sursa si c 618,c619,ce poate fi?
suspectez ic602 se alim cu 13v si nu scoate tensiune pt 9v si pt ic603 5v,nu detin momentan aceasta componenta,am 125v +b
Avatar utilizator
PETRE
Site Admin
Mesaje: 4187
Membru din: Sâm Iun 18, 2011 8:38 pm

Re: tv altus model al-20m05txs nu porneste

Mesaj necitit de PETRE »

Mai degraba verifica prezenta tensiunii 3,3v dupa IC604.....tensiunile de 5 si 9V apar dupa ce procesorul da comanda ON in baza lui T602.
Avatar utilizator
costy69
Mester
Mesaje: 195
Membru din: Sâm Iun 07, 2014 7:25 pm

Re: tv altus model al-20m05txs nu porneste

Mesaj necitit de costy69 »

am 3,3v,sa fie procesorul cu probleme?
Avatar utilizator
PETRE
Site Admin
Mesaje: 4187
Membru din: Sâm Iun 18, 2011 8:38 pm

Re: tv altus model al-20m05txs nu porneste

Mesaj necitit de PETRE »

prima data trebuie rescrisa memoria cu dump-ul atasat
refa toate lipiturile la procesor.
Fişiere ataşate
12.6 dump.rar
(240 Bytes) Descărcat de 307 ori
Avatar utilizator
costy69
Mester
Mesaje: 195
Membru din: Sâm Iun 07, 2014 7:25 pm

Re: tv altus model al-20m05txs nu porneste

Mesaj necitit de costy69 »

nu am cu ce scrie memoria,merge una goala?
Avatar utilizator
PETRE
Site Admin
Mesaje: 4187
Membru din: Sâm Iun 18, 2011 8:38 pm

Re: tv altus model al-20m05txs nu porneste

Mesaj necitit de PETRE »

sigur nu
Scrie răspuns