tv TEG model CT2802S(D)

Comunitatea depanatorilor TV incepatori sau avansati
Avatar utilizator
costy69
Mester
Mesaje: 195
Membru din: Sâm Iun 07, 2014 7:25 pm

tv TEG model CT2802S(D)

Mesaj necitit de costy69 »

salutare acest tv are sasiu 11AK37 si are imaginea ca in poze si meniul,imaginea este marita (sa zic umflata)se vede in colturi si scris jos iar meniul deformat,condensatori arata bine ce ar putea fi de vina,
multumesc
http://postimg.org/image/cca7rhoxt/
http://s32.postimg.org/id7wokbk5/20160507_181849.jpg
Avatar utilizator
costy69
Mester
Mesaje: 195
Membru din: Sâm Iun 07, 2014 7:25 pm

Re: tv TEG model CT2802S(D)

Mesaj necitit de costy69 »

tehtronics
Electronist avansat
Mesaje: 118
Membru din: Sâm Sep 07, 2013 9:07 pm
Localitate: Orastie-HD

Re: tv TEG model CT2802S(D)

Mesaj necitit de tehtronics »

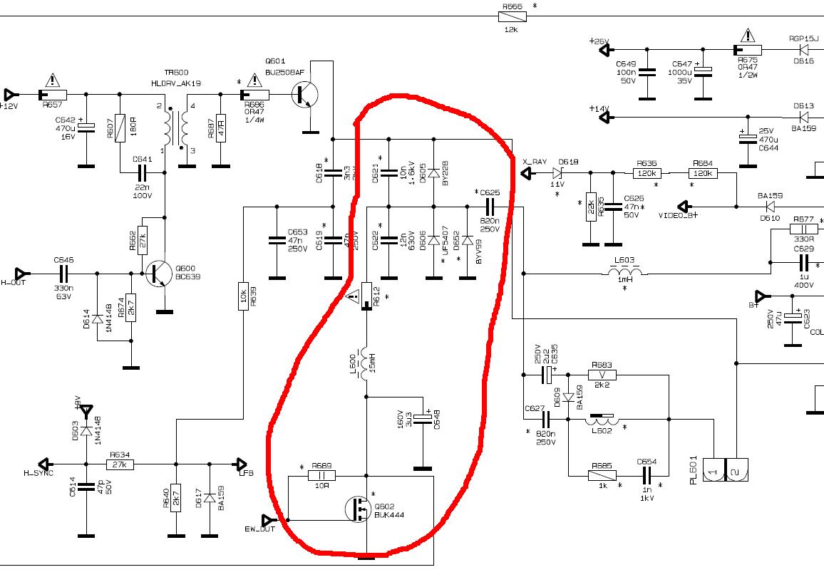
evident ... verifica circuitul de corectie E/W, inclusiv modulatorul
Avatar utilizator
costy69
Mester
Mesaje: 195
Membru din: Sâm Iun 07, 2014 7:25 pm

Re: tv TEG model CT2802S(D)

Mesaj necitit de costy69 »

adica ci pe baleiaj vertical si condensatori sau tea 2031defect
Avatar utilizator
PETRE
Site Admin
Mesaje: 4187
Membru din: Sâm Iun 18, 2011 8:38 pm

Re: tv TEG model CT2802S(D)

Mesaj necitit de PETRE »

Verifica tot in zona incercuita....incepe cu C648.
Fişiere ataşate
EW_AK37.JPG
Avatar utilizator
costy69
Mester
Mesaje: 195
Membru din: Sâm Iun 07, 2014 7:25 pm

Re: tv TEG model CT2802S(D)

Mesaj necitit de costy69 »

multumesc admin
Avatar utilizator
PETRE
Site Admin
Mesaje: 4187
Membru din: Sâm Iun 18, 2011 8:38 pm

Re: tv TEG model CT2802S(D)

Mesaj necitit de PETRE »

nu mai posta pentru a multumi.....fa-o atunci cand ai (sau nu) un rezultat sau o noua problema
Scrie răspuns