11ak 30

Comunitatea depanatorilor TV incepatori sau avansati
virgil_
Utilizator nou
Mesaje: 24
Membru din: Joi Dec 26, 2013 6:58 pm

11ak 30

Mesaj necitit de virgil_ »

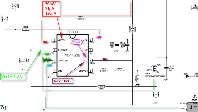
La o placa 11ak30,cu CI MC 44608 in alimentare,se arde R801 din pinul 8 al integratului.Daca puteti sa-mi spuneti cauza si ce valoare are.Va multumesc!
gaby508
Mester
Mesaje: 290
Membru din: Sâm Mar 28, 2015 11:32 am
Contact:

Re: 11ak 30

Mesaj necitit de gaby508 »

uite aici
Fişiere ataşate
297981primary.png
Ultima oară modificat Dum Dec 04, 2016 6:14 pm de către gaby508, modificat de 2 ori în total.
Dacă planul A nu merge, stai calm! Alfabetul mai are încă 25 de litere.
Avatar utilizator
PETRE
Site Admin
Mesaje: 4187
Membru din: Sâm Iun 18, 2011 8:38 pm

Re: 11ak 30

Mesaj necitit de PETRE »

Acea rezistenta are valoarea in functie de versiunea sasiului (exemplu: 11AK30A5)...cauta pe net schema cu versiunea care o ai.
Se arde deoarece integratul este in scurt.
Scrie răspuns