Tv grundig

Comunitatea depanatorilor TV incepatori sau avansati
terinte74
Mester
Mesaje: 159
Membru din: Mar Iul 01, 2014 6:51 am

Tv grundig

Mesaj necitit de terinte74 »

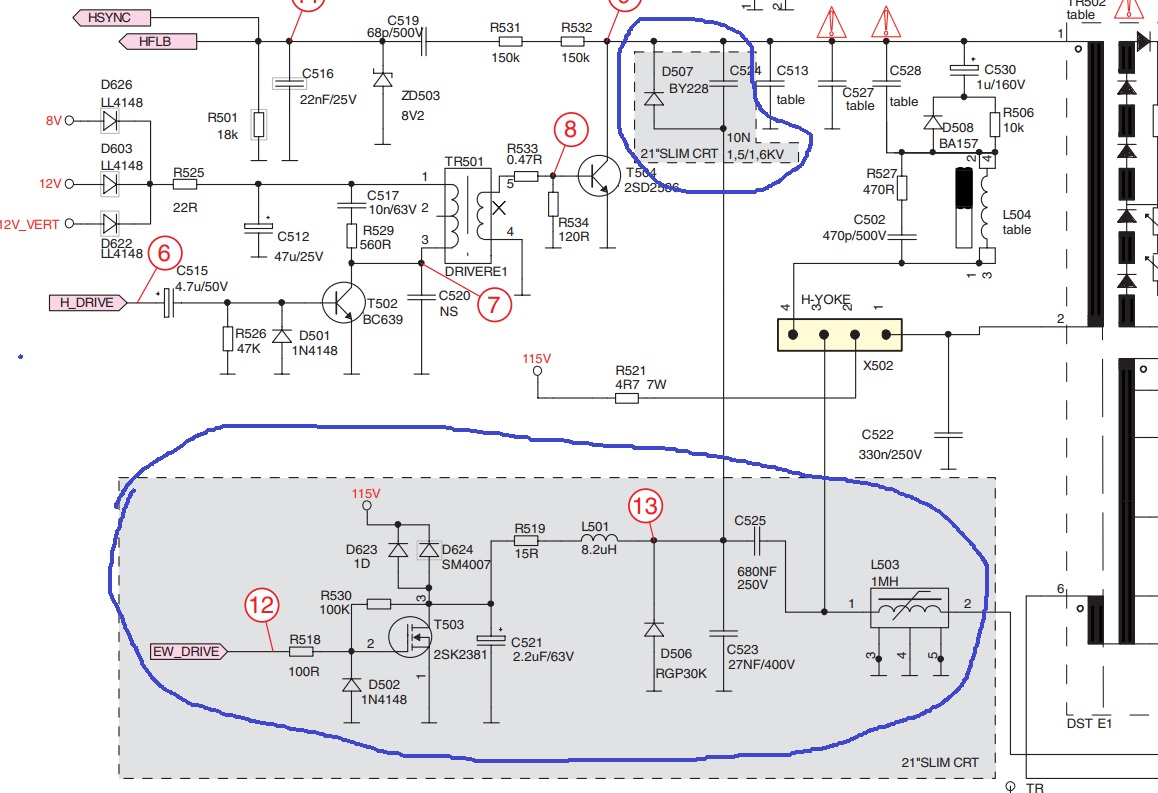
tv grundig mfs 55-1002/8 sasiuk2 problema baleiaj orizontal nu reusesc sa rezolv efectul de butoi(burta ) ,am schimbat toate c-eurile,diodele,tranzistorii nici o schimbare .Ceva pareri -o fi deflexia dusa??????
Avatar utilizator
PETRE
Site Admin
Mesaje: 4187
Membru din: Sâm Iun 18, 2011 8:38 pm

Re: Tv grundig

Mesaj necitit de PETRE »

tot ce am incercuit pe imagine tine de corectia EW....verifica!
vezi si lipiturile la T503
Fişiere ataşate
k1 ew.jpg
Avatar utilizator
PETRE
Site Admin
Mesaje: 4187
Membru din: Sâm Iun 18, 2011 8:38 pm

Re: Tv grundig

Mesaj necitit de PETRE »

poate ne spui ce ai rezolvat
terinte74
Mester
Mesaje: 159
Membru din: Mar Iul 01, 2014 6:51 am

Re: Tv grundig

Mesaj necitit de terinte74 »

L503 si L501 spire in scurt .Aveti idei cum le pot procura s-au reface?
Avatar utilizator
BUGHIU
Electronist avansat
Mesaje: 846
Membru din: Lun Noi 28, 2011 9:31 pm
Localitate: Oradea

Re: Tv grundig

Mesaj necitit de BUGHIU »

Relativ usor....Rebobinati bobinele cu acelasi nr. de spire si acelasi diametru al sarmei......
Arbeit macht frei
Avatar utilizator
ANDRASONI
moderator
Mesaje: 1325
Membru din: Mie Oct 12, 2011 11:33 am
Localitate: CLUJ-NAPOCA
Contact:

Re: Tv grundig

Mesaj necitit de ANDRASONI »

C523 și C525 sunt ok?
"In timp ce faptele sunt rigide,adevarul este flexibil."Edward A.Murphy
Scrie răspuns