sursa defecta dvd samsung ht-up30

Comunitatea depanatorilor TV incepatori sau avansati
methanol
Utilizator nou
Mesaje: 30
Membru din: Sâm Oct 01, 2011 10:24 am

sursa defecta dvd samsung ht-up30

Mesaj necitit de methanol »

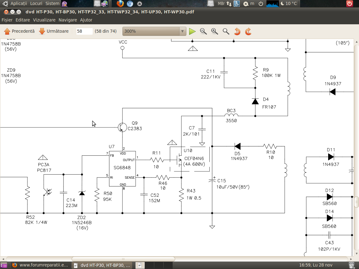
salut prieteni,am acest dvd la reparat si sursa refuza sa pornesca(nici macar tensiuni nu am).Cred ca este ars KA5Q1265RF,ce este acesta si cum afla daca este ars?Am masurat rezistentele si diodele de langa ''vinovat''.Atasez un print screen cu schema sursei.
Fişiere ataşate
Captură-ecran-2.png
Captură-ecran-1.png
Daca ceva functioneaza, nu-i bine sa-l repari.(Edward A. Murphy)
Avatar utilizator
PETRE
Site Admin
Mesaje: 4187
Membru din: Sâm Iun 18, 2011 8:38 pm

Re: sursa defecta samsung ht-up30

Mesaj necitit de PETRE »

Verifica sa nu ai scurt pe diodele din secundar de la D5 pana la D14, dupa care inlocueste integratul.
adrian
Utilizator nou
Mesaje: 53
Membru din: Dum Sep 18, 2011 6:44 pm
Localitate: Bucuresti

Re: sursa defecta dvd samsung ht-up30

Mesaj necitit de adrian »

Deasemeni verifica daca ai tensiune macar vre-o 10v in baza tranzistorului Q9 implicit in pinul 2 al integratului U7. In caz contrar dai U7 afara si verifici. Daca apare tensiune la pinul 2 inseamna ca integratul este defect. Deci prima data trebuie rezolvata sursa pentru tensiunile mici, cea cu integratul U9 este posibil sa fie buna, neprimind comanda prin optocuplorul PC2.
In sursa FET-ului trebuie sa ai aprox. 300v, dupa care verifica si rezistentele din jurul Fet-ului CEF84N6.
Toate tensiunile se masoara fata de masa.
methanol
Utilizator nou
Mesaje: 30
Membru din: Sâm Oct 01, 2011 10:24 am

Re: sursa defecta dvd samsung ht-up30

Mesaj necitit de methanol »

adrian scrie:Deasemeni verifica daca ai tensiune macar vre-o 10v in baza tranzistorului Q9 implicit in pinul 2 al integratului U7. In caz contrar dai U7 afara si verifici. Daca apare tensiune la pinul 2 inseamna ca integratul este defect. Deci prima data trebuie rezolvata sursa pentru tensiunile mici, cea cu integratul U9 este posibil sa fie buna, neprimind comanda prin optocuplorul PC2.
In sursa FET-ului trebuie sa ai aprox. 300v, dupa care verifica si rezistentele din jurul Fet-ului CEF84N6.
Toate tensiunile se masoara fata de masa.

am scos u7 si mi-a aparut tensiunea de 20v pe pinul 2. Sg6848 rezulta ca este defect.Ceva inlocuitor sau se gaseste pe la noi asa ceva?
Fişiere ataşate
Captură-ecran-3.png
Daca ceva functioneaza, nu-i bine sa-l repari.(Edward A. Murphy)
petre67

Re: sursa defecta dvd samsung ht-up30

Mesaj necitit de petre67 »

Nu am cunostinta de inlocuitor dar pentru a gasi componenta foloseste motorul de cautare http://www.allparts.ro sigur vei gasi.
Avatar utilizator
ANDRASONI
moderator
Mesaje: 1325
Membru din: Mie Oct 12, 2011 11:33 am
Localitate: CLUJ-NAPOCA
Contact:

Re: sursa defecta dvd samsung ht-up30

Mesaj necitit de ANDRASONI »

Teaba asta o rezolvati simplu si ieftin, comandati o sursa universala pt dvd-uri (care va scoate toate tensiunile necesare) de la "miv****,eu am schimbat multe si merg foarte bine, nu merita sa va complicati cu sursa originala. Succes, de la Cluj, numai bine!
"In timp ce faptele sunt rigide,adevarul este flexibil."Edward A.Murphy
Scrie răspuns