11ak30-a14

Comunitatea depanatorilor TV incepatori sau avansati
cornel1962
Mester
Mesaje: 344
Membru din: Joi Iul 04, 2013 5:12 pm
Localitate: Dambovita
Contact:

11ak30-a14

Mesaj necitit de cornel1962 »

Buna seara. Am acest tv care nu iese din st-by( led rosu). Tensiuni : B+ = 12.6v , 5v_UPA si 5v_UPD, iar in sursa nu am gasit nimic defect. In pin 47 proc.am 3,8v ( Q503 este deschis) si nu isi muta starea in 0v ....am pus la masa baza lui q503 si sursa debiteaza tensiuni de power, ledul se face verde, iar bu808 conectat, am rastru. Am verificat butoanele de pe panou, am inlocuit quartzul si cond.din pin 50,51,52..., inlocuit memorie si in ultima faza am inlocuit si procesorul, dar fara rezultat. Astept ceva idei de la dvs....multumesc!
Avatar utilizator
PETRE
Site Admin
Mesaje: 4187
Membru din: Sâm Iun 18, 2011 8:38 pm

Re: 11ak30-a14

Mesaj necitit de PETRE »

poate nu-i buna telecomnda iar butoanele sunt blocate....ce tv este?
cornel1962
Mester
Mesaje: 344
Membru din: Joi Iul 04, 2013 5:12 pm
Localitate: Dambovita
Contact:

Re: 11ak30-a14

Mesaj necitit de cornel1962 »

Buna dimineata....este Eurocolor, telecomanda este functionala , iar butoanele le-am verificat toate( nu sunt blocate). Procesorul nu primeste comanda de iesire din st-by.
Avatar utilizator
PETRE
Site Admin
Mesaje: 4187
Membru din: Sâm Iun 18, 2011 8:38 pm

Re: 11ak30-a14

Mesaj necitit de PETRE »

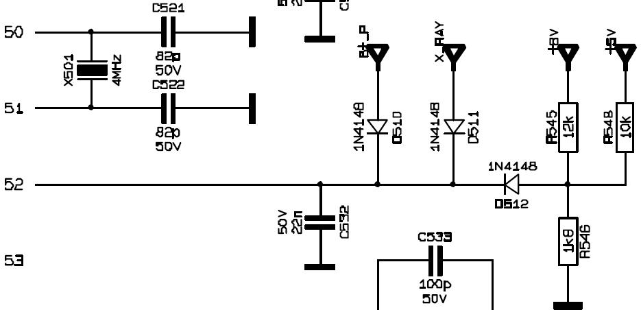
posibil nu face ON deoarece nu sunt indeplitinite niste conditii la pinul 52.....verifica tot la acest pin si prezenta tensiunilor la pin 52 conform schemei....incerca sa mai pui un 22nf peste C532
eu am patit-o de doua ori cu acest C532
Fişiere ataşate
11ak30.JPG
cornel1962
Mester
Mesaje: 344
Membru din: Joi Iul 04, 2013 5:12 pm
Localitate: Dambovita
Contact:

Re: 11ak30-a14

Mesaj necitit de cornel1962 »

...dintr-o postare mai veche a dvs., stiam despre aplicarea condului de 22nF peste cel existent....nici-un rezultat, referitor la tensiunile din pin 52 (5v si 8v) in st-by ele sunt lispa, as putea sa le verific doar cu mcr scos, sau sa scot Rez.din baza lui Q503(cand sursa porneste normal). Acum procesorul nu are nici cea mai mica tendinta de iesire din st-by.
Avatar utilizator
PETRE
Site Admin
Mesaje: 4187
Membru din: Sâm Iun 18, 2011 8:38 pm

Re: 11ak30-a14

Mesaj necitit de PETRE »

dar 5V pe memorie ai?
cornel1962
Mester
Mesaje: 344
Membru din: Joi Iul 04, 2013 5:12 pm
Localitate: Dambovita
Contact:

Re: 11ak30-a14

Mesaj necitit de cornel1962 »

da... si pe memorie si pe procesor.
Avatar utilizator
PETRE
Site Admin
Mesaje: 4187
Membru din: Sâm Iun 18, 2011 8:38 pm

Re: 11ak30-a14

Mesaj necitit de PETRE »

SDA, SCL au 5V?
cornel1962
Mester
Mesaje: 344
Membru din: Joi Iul 04, 2013 5:12 pm
Localitate: Dambovita
Contact:

Re: 11ak30-a14

Mesaj necitit de cornel1962 »

da, le-am verificat....m-a bagat in ceata rau de tot!... posibil ceva defect pe pin 1 proc.? IR?
Avatar utilizator
PETRE
Site Admin
Mesaje: 4187
Membru din: Sâm Iun 18, 2011 8:38 pm

Re: 11ak30-a14

Mesaj necitit de PETRE »

Mai degraba ceva erori pe magistrala SDA, SCL....daca are decodor stereo deconecteaza-le, la fel si la selector.
Nu stiu sigur daca ar trebui sa mai porneasca fara sa vada selectorul.
cornel1962
Mester
Mesaje: 344
Membru din: Joi Iul 04, 2013 5:12 pm
Localitate: Dambovita
Contact:

Re: 11ak30-a14

Mesaj necitit de cornel1962 »

... Am echipat tv-ul cu un alt sasiu pe care-l aveam de rezerva, dar as dori sa-l repar si pe acesta(arata bine). Va multumesc ptr.toate sfaturile si daca reusesc sa-l refac, o sa postez aici. Multumesc inca odata si va doresc o zi buna!
Scrie răspuns