FUNAI 14D-0810
FUNAI 14D-0810
Seara buna tuturor, am la reparat acest tv cu sasiu 11ak56-4 ce a fost "mangaiat" de trasnet. Dupa ce a fost reparat pe partea de alimentare, baiul este ca "bubuie" tranzistorul din BH instantaneu, am schimbat si transformatorul de linii si acelasi lucru. Tensiunea de alimentare este de 114v pe bara de B+, un sfat va rog pentru a remedia defectul.
Dacă planul A nu merge, stai calm! Alfabetul mai are încă 25 de litere.
Re: FUNAI 14D-0810
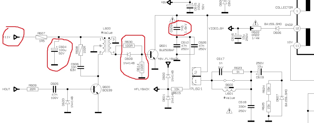
Verifica tot ce am incercuit cu rosu, cauta un final linii din recuperari (trebuie sa fie fara dioda incorporata).
Re: FUNAI 14D-0810
Multumesc mult ADMIN de sfat, dar in circuit era pus BU1803DFX sa pun BU2508AF cum e in schema?
Dacă planul A nu merge, stai calm! Alfabetul mai are încă 25 de litere.
Re: FUNAI 14D-0810
Componentele din baza afisate pe schema exista si pe cablaj? Mai bine pune ce ai gasit, dar ai grija ca mai toate MD1803 de pe piata sunt contrafacute, se incing si nu tin mai mult de jumatate de ora. Eu m-am aprovizionat cu 2SD2499 pentru cazurile astea.
Re: FUNAI 14D-0810
Am fost sa iau tranzistor dar am gasit un echivalent care este BUH515D, in baza configuratia este rezistenta + rezistenta fara dioda.
Dacă planul A nu merge, stai calm! Alfabetul mai are încă 25 de litere.
Re: FUNAI 14D-0810
Am gasit "devoratorul " de tranzistori era c610 nu avea valoarea de 100nf ci 123pf dupa inlocuire e ok, un cod de intrare in meniu?
Dacă planul A nu merge, stai calm! Alfabetul mai are încă 25 de litere.
Re: FUNAI 14D-0810
ca la orice Vestel.....MENIU 4725
- ANDRASONI
- moderator
- Mesaje: 1325
- Membru din: Mie Oct 12, 2011 11:33 am
- Localitate: CLUJ-NAPOCA
- Contact:
Re: FUNAI 14D-0810
Cele (2SD2499) de la #Miv...# sunt ok? , nu am văzut comentarii...ADMIN scrie:Componentele din baza afisate pe schema exista si pe cablaj? Mai bine pune ce ai gasit, dar ai grija ca mai toate MD1803 de pe piata sunt contrafacute, se incing si nu tin mai mult de jumatate de ora. Eu m-am aprovizionat cu 2SD2499 pentru cazurile astea.
"In timp ce faptele sunt rigide,adevarul este flexibil."Edward A.Murphy
Re: FUNAI 14D-0810
de la Superelectronic2000 am luat
-
cornel1962
- Mester
- Mesaje: 344
- Membru din: Joi Iul 04, 2013 5:12 pm
- Localitate: Dambovita
- Contact:
Re: FUNAI 14D-0810
Buna seara!...probabil, daca s-ar fi respectat schema si "devoratotul " dvs. ar fi fost din doua buc.(2x47nF), n-ar mai fi devenit "devorator" niciodata. Intreruperea instantanee a unuia dintre conzi, ar fi dus maxim la o blocare Hout si Tz.final salvat. Proiectarea a fost buna , realizarea....!!! 
Re: FUNAI 14D-0810
Multumesc tuturor de ajutor, maine o sa pun doi condensatori in paralel sa nu mai fie surprize.
Dacă planul A nu merge, stai calm! Alfabetul mai are încă 25 de litere.