Whirlpool AWO/D63135

S-a stricat masina de spalat? Mai ia-ti o nevasta!
alexdaniel
Mester
Mesaje: 141
Membru din: Sâm Noi 26, 2011 5:36 pm

Whirlpool AWO/D63135

Mesaj necitit de alexdaniel »

Salut.Am aceasta masina cu defectul se aprinde ledul service si pe afisaj electronic imi apare F;12 ce ar putea avea.Un sfat va rog.Multumesc.
Fişiere ataşate
whirlpool AWO-D 63135.jpg
whirlpool AWO-D 63135.jpg (36.71 KiB) Vizualizat de 31291 ori
Avatar utilizator
PETRE
Site Admin
Mesaje: 4187
Membru din: Sâm Iun 18, 2011 8:38 pm

Re: Whirlpool AWO/D63135

Mesaj necitit de PETRE »

Uite manualul de utilizare: http://docs.whirlpool.eu/_doc/501930101110RO.pdf
Care din ledurile rosii este aprins?
alexdaniel
Mester
Mesaje: 141
Membru din: Sâm Noi 26, 2011 5:36 pm

Re: Whirlpool AWO/D63135

Mesaj necitit de alexdaniel »

B indicatorul service.
Avatar utilizator
PETRE
Site Admin
Mesaje: 4187
Membru din: Sâm Iun 18, 2011 8:38 pm

Re: Whirlpool AWO/D63135

Mesaj necitit de PETRE »

Dupa cum scrie in manual sunt probleme electrice.....nu gasesc manualul service poate aflam mai multe despre eroarea asta.
Verifica continuitatea infasurarii electrovalvei de admisie apa, poate scapi usor.
albano66
Utilizator nou
Mesaje: 1
Membru din: Mar Oct 22, 2013 6:08 pm

Re: Whirlpool AWO/D63135

Mesaj necitit de albano66 »

alexdaniel scrie:Salut.Am aceasta masina cu defectul se aprinde ledul service si pe afisaj electronic imi apare F;12 ce ar putea avea.Un sfat va rog.Multumesc.
salut.F12 semnaleaza o defectiune in circuitul de incalzire.Rezistenta,conexiuni sau placa electronica.Rezistenta te poate pacali,masurata la rece indica bine 20-24 ohmi dar in tensiune se defecteaza asa ca daca nu gasesti altceva defect schimbo.
winterartic
Utilizator nou
Mesaje: 17
Membru din: Joi Oct 31, 2013 1:36 pm

Whirlpool AWO/D63135

Mesaj necitit de winterartic »

Am o masina de spalat Whirlpool AWO/D63135 si nu mai functioneaza. Am spalat cu ea (functonanad normal) s-a terminat programul , am scos-o din priza ai intins rufele si cand am vrut sa o pornesc iar (dupa circa 10 min) nu a mai pornit. Nu se aprinde nimic pe display. Initial am crezut ca e o problema de la priza dar nu a fost asa. Are cineva idee ce ar putea fi? Ciudat e ca nu a "scos" sunete ciudate si nici nu a mirosit a incins sau ars. Nu cred ca ar fi un soc de tensiune deoarece nu era in priza si mai erau pornite si alte aparate electrocasnice care nu au nimic.
Avatar utilizator
PETRE
Site Admin
Mesaje: 4187
Membru din: Sâm Iun 18, 2011 8:38 pm

Re: Whirlpool AWO/D63135

Mesaj necitit de PETRE »

Poate ai noroc sa fie doar o siguranta arsa.
winterartic
Utilizator nou
Mesaje: 17
Membru din: Joi Oct 31, 2013 1:36 pm

Re: Whirlpool AWO/D63135

Mesaj necitit de winterartic »

Asa am sperat si eu. Am masurat fitrul de pe alimentare dar pare inregula. Nu am gasit nici o siguranta desi m-am tot uitat dupa asa ceva. E putin probabil sa nu aiba.
Avatar utilizator
PETRE
Site Admin
Mesaje: 4187
Membru din: Sâm Iun 18, 2011 8:38 pm

Re: Whirlpool AWO/D63135

Mesaj necitit de PETRE »

Pune o poza clara cu placa electronica.
Avatar utilizator
nicumicu
Electronist avansat
Mesaje: 438
Membru din: Mar Iun 12, 2012 10:41 am
Localitate: Bacau
Contact:

Re: Whirlpool AWO/D63135

Mesaj necitit de nicumicu »

Verifica (schimba) zavorul electromecanic de la hublou.
winterartic
Utilizator nou
Mesaje: 17
Membru din: Joi Oct 31, 2013 1:36 pm

Re: Whirlpool AWO/D63135

Mesaj necitit de winterartic »

Modulul arata identic cu cel din prima imagine, este Whirpool L 1373. In cea de a doua imagine (nu stiu daca e suficient de clara dar nu pot incarca pdf) am marcat rezistenta care pare fisurata iar cand am masurat-o nu "da" nimic. Ea are valoarea (din schema) de 22 ohm / 1W. De schimbat o schimb, dar arderea ei sa nu fie doar efectul la alta defectiuni si nu cauza.
Am desfacut tot si nu am identificat nici o siguranta.
Fişiere ataşate
R 020
R 020
Modulul pe care il am
Modulul pe care il am
Whirlpool L1373.jpg (40.64 KiB) Vizualizat de 31986 ori
Avatar utilizator
PETRE
Site Admin
Mesaje: 4187
Membru din: Sâm Iun 18, 2011 8:38 pm

Re: Whirlpool AWO/D63135

Mesaj necitit de PETRE »

Pune pdf-ul intr-o arhiva winrar si va merge....sigur mai este si alceva....disting un integrat pe acolo si ceva electrolitici umflati in a doua poza.
winterartic
Utilizator nou
Mesaje: 17
Membru din: Joi Oct 31, 2013 1:36 pm

Re: Whirlpool AWO/D63135

Mesaj necitit de winterartic »

M-am uitat cu atentie la toti condesantorii electrolititci si al integrate. Nicu un condensator nu prezinta urme ca ar fi umflat sau pocnit iar integratele nu arata ca ar fi fost incinse.
Fişiere ataşate
whirlpool_awo_l1373_domino_control_panel_sch1.rar
(93.43 KiB) Descărcat de 1406 ori
Avatar utilizator
PETRE
Site Admin
Mesaje: 4187
Membru din: Sâm Iun 18, 2011 8:38 pm

Re: Whirlpool AWO/D63135

Mesaj necitit de PETRE »

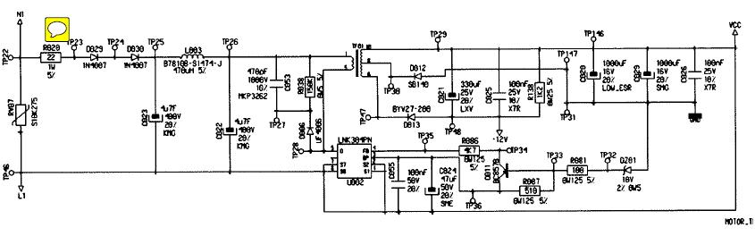
Aceasta este sursa de alimentare a modului. Sigur exista un scurt dupa acea rezistenta poate chiar integratul pe care nu se distinge nici in schema ce scrie. Moasoara ohmetric rezistenta la bornele condensatorului C822 si comunica.
Fişiere ataşate
sursa comutatie.JPG
winterartic
Utilizator nou
Mesaje: 17
Membru din: Joi Oct 31, 2013 1:36 pm

Re: Whirlpool AWO/D63135

Mesaj necitit de winterartic »

Integratul este LNK304PN. La bornele condensatorului C022 am o rezistenta de 40 de ohmi.
Scrie răspuns