Defect TV PLATINIUM
Defect TV PLATINIUM
Buna ziua
Am in lucru acest TV PLATINIUM Model;SKY - 2122AI ,Sasiu A3Y011 si imi este necesara schema,am cutato pe forum si a-m gasito ,dar nu corespunde cu notatile de pe sasiu de la sursa si baleaj orizontal .La acest TV sursa este cu tranzistori, ma intereseaza ce tensiune este pe B1 ca pe schemele gasite pe forum nu scrie ce tensiunea e pe B1 .
Va multumesc
Am in lucru acest TV PLATINIUM Model;SKY - 2122AI ,Sasiu A3Y011 si imi este necesara schema,am cutato pe forum si a-m gasito ,dar nu corespunde cu notatile de pe sasiu de la sursa si baleaj orizontal .La acest TV sursa este cu tranzistori, ma intereseaza ce tensiune este pe B1 ca pe schemele gasite pe forum nu scrie ce tensiunea e pe B1 .
Va multumesc
Re: Defect TV PLATINIUM
Cel mai probabil 115v.
Re: Defect TV PLATINIUM
Bine si va multumesc foarte mult ,dar va intreb de ce imi arde tranzitorul Q302 2SD 2499 .Prima data ma gasit Q302 ars si la-m inlocuit cu aceleas cod si ear a ars .Am dat jos al doilea tranzistor ars si am masurat tensiuna pe R 306 este de 117v. Sa fi fost trazistorul de proasta calitate ?? sau este un defect in alta parte ?
Re: Defect TV PLATINIUM
Pune un print screen cu schema in zona respectiva ca sa avem dupa ce discuta.
Re: Defect TV PLATINIUM
Buna ziua ,
Domnule Admin scuzati-ma ,dar nu stiu cum sa procedez cum ziceti dvs, daca doriti sa ma ajutati va rog frumos sa ma ajutati si cu o schema la TV-ul mentionat si o ideie de ce imi arde tranzistorul Q302 .
Va multumesc .
Domnule Admin scuzati-ma ,dar nu stiu cum sa procedez cum ziceti dvs, daca doriti sa ma ajutati va rog frumos sa ma ajutati si cu o schema la TV-ul mentionat si o ideie de ce imi arde tranzistorul Q302 .
Va multumesc .
Re: Defect TV PLATINIUM
Schema aici: http://www.powerforum.ro/viewtopic.php?f=25&t=1221
Schimba C313, C314.....verifica filtrajele pe tensiunea B1
Schimba C313, C314.....verifica filtrajele pe tensiunea B1
- ANDRASONI
- moderator
- Mesaje: 1325
- Membru din: Mie Oct 12, 2011 11:33 am
- Localitate: CLUJ-NAPOCA
- Contact:
Re: Defect TV PLATINIUM
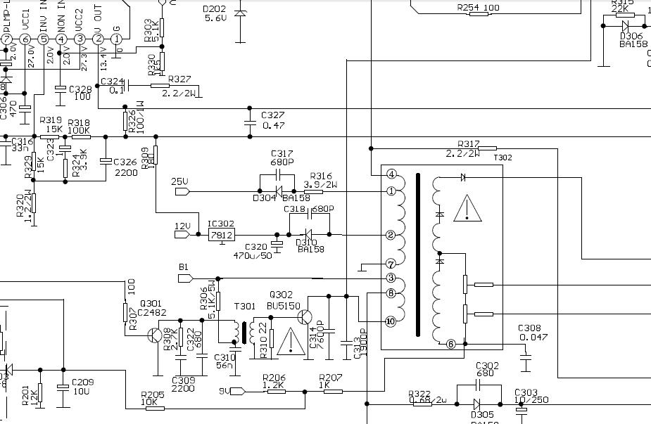
112~115V. Vedeti schema de mai jos si poate ne spuneti ce probleme are tv-ul.
- Fişiere ataşate
-
- CHINA_3Y01_CHASSIS_A3Y011-00_-_LC8633XX__LA76810__LA7840_-_TV_SM.zip
- (4.03 MiB) Descărcat de 356 ori
"In timp ce faptele sunt rigide,adevarul este flexibil."Edward A.Murphy
Re: Defect TV PLATINIUM
Buna ziua .
1. Va rog sa ma scuzati ca am intarziat cu raspunsul la TV-ul sus mentionat, pentru ca s-a schimbat pagina la acest forum ,si mea venit greu sa ma inrezistrez earasi pe acest forum, din cauza ca nu inteleg scrisul in engleza (cred ca nu trebuea schimbata pagina eram obisnuit cu vechea pagina).
Domnule Admin va multumesc foarte mult pentru idea de a schimba cele doua condesaroare dar nu a fost defecte,problema a fost tranzistorul contra facut - proasta calitate. Am folosit un alt trazistor din recuperari si TV fuctioneaza foarte bine.
2. Domnule Andrasoni problema la acest TV a fost Q 302 defect ,si am nimerit un tranzistor de proasta calitate , si va multumesc foarte mult pentru schema. La revedere.
1. Va rog sa ma scuzati ca am intarziat cu raspunsul la TV-ul sus mentionat, pentru ca s-a schimbat pagina la acest forum ,si mea venit greu sa ma inrezistrez earasi pe acest forum, din cauza ca nu inteleg scrisul in engleza (cred ca nu trebuea schimbata pagina eram obisnuit cu vechea pagina).
Domnule Admin va multumesc foarte mult pentru idea de a schimba cele doua condesaroare dar nu a fost defecte,problema a fost tranzistorul contra facut - proasta calitate. Am folosit un alt trazistor din recuperari si TV fuctioneaza foarte bine.
2. Domnule Andrasoni problema la acest TV a fost Q 302 defect ,si am nimerit un tranzistor de proasta calitate , si va multumesc foarte mult pentru schema. La revedere.
Re: Defect TV PLATINIUM
Cred ca faci o confuzie cu alt forum. Intradevar s-a schimbat aspectul dar acest forum nu are mai nimic in engleza. Daca totusi iti arata pagina in engleza intra in Panoul utilizatorului > Preferinte forum > Limba mea, si setezi romana dupa care dai Trimite.
Succes.
Succes.
Re: Defect TV PLATINIUM
Bună ziua, este pentru prima dată când postez si nu știu dacă este locul potrivit; am un tv Platinium SKY 2122 AI care nu funcționează normal, adica nu prinde posturile prin tuner (cablu) doar prin scart sau A/V in. Menționez că am schimbat tunerul, degeaba. Vă rog ,o sugestie de remediere a defectului, vă multumesc.
Componente: LA 76810A, LC863324A, STV 5348/H, LA7642N, HCF 4053(BE), șasiu 5800-A-3Y011-09(02)
Componente: LA 76810A, LC863324A, STV 5348/H, LA7642N, HCF 4053(BE), șasiu 5800-A-3Y011-09(02)
Re: Defect TV PLATINIUM
Aici: http://www.powerforum.ro/viewtopic.php?f=25&t=1221 ai schema si un dump de memorie....incearca-l.