sursa stabilizata cu lm317

Fara alimentare cu curent nu functioneaza nimic.
incepatorul
Utilizator nou
Mesaje: 4
Membru din: Mie Aug 17, 2016 8:14 pm
Localitate: iasi

sursa stabilizata cu lm317

Mesaj necitit de incepatorul »

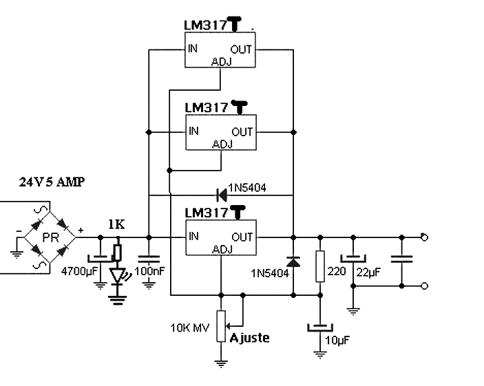
Va salut, as vrea sa construiesc un modul de alimentare cu redresare filtrare plus stabilizare cu lm317 , acest modul voi alimenta un consumator cu vreo 6 amperi dar problema e la stabilizatoarele lm317 care duc doar un amper si jumate , ca sa rezolv aceasta problema e m-am gandit, sa pun aceste stabilizatoare in paralel pana ajunge sa suporte curentul consumat, se poate face asa ceva sau nu ?? schema gandita de mine e cea de mai jos sper sa se inteleaga!
lm317.png
Expert TV
Utilizator nou
Mesaje: 4
Membru din: Sâm Oct 01, 2016 9:53 pm

Re: sursa stabilizata cu lm317

Mesaj necitit de Expert TV »

Cu pinul Adj la masa nu obtii nimic la iesire.
Cam asa ceva ar fi bun:
Fişiere ataşate
alim_regol_lm317_rev2.jpg
incepatorul
Utilizator nou
Mesaje: 4
Membru din: Mie Aug 17, 2016 8:14 pm
Localitate: iasi

Re: sursa stabilizata cu lm317

Mesaj necitit de incepatorul »

si daca-i scot pinul de la masa???? as vrea sa fie cat mai simpla!
Expert TV
Utilizator nou
Mesaje: 4
Membru din: Sâm Oct 01, 2016 9:53 pm

Re: sursa stabilizata cu lm317

Mesaj necitit de Expert TV »

trebuie cam asa:
Fişiere ataşate
Regulator-IC-LM-317-T-in-parallel.png
Avatar utilizator
PETRE
Site Admin
Mesaje: 4187
Membru din: Sâm Iun 18, 2011 8:38 pm

Re: sursa stabilizata cu lm317

Mesaj necitit de PETRE »

Vezi ca nici LM-urile astea din magazin nu mai sunt ce erau odata. Ar fi bune unele recuperate din tv-uri si sa fie cu T
Pentru 6 amperi pune 6 LM-uri si un radiator barosan.
gaby508
Mester
Mesaje: 290
Membru din: Sâm Mar 28, 2015 11:32 am
Contact:

Re: sursa stabilizata cu lm317

Mesaj necitit de gaby508 »

Uie ceva bun https://www.youtube.com/watch?v=h_DYM7-GElk" onclick="window.open(this.href);return false;
Dacă planul A nu merge, stai calm! Alfabetul mai are încă 25 de litere.
Scrie răspuns